CÔNG TY TNHH CÔNG NGHỆ MÔI TRƯỜNG ADC VIỆT NAM

Tại sao công nghệ AOOC lại ít bùn hơn các công nghệ khác

Được đăng: Thứ ba, 30 Tháng 12 2025 03:03

  Công nghệ xử lý nước thải AOOC được coi là công nghệ xử lý nước thải sinh hoạt, xử lý nước thải y tế có khả năng xử lý hiệu quả hơn nhiều các công nghệ khác. Ngoài các chức năng xử lý tổng N, COD, BOD hiệu quả mà công nghệ AOOC còn tồn tại cực ít bùn ở trong bể vi sinh thiếu khí và vi sinh hiếu khí, do công nghệ AOOC sử dụng vật liệu mang vi sinh có diện tích bề mặt lớn, chính vì vậy lượng bùn ở bể vi sinh hiếu khí chỉ bằng 5 – 30% so với công nghệ bùn vi sinh truyền thống.

Tham khảo thêm.

Những lý do khiến công nghệ AOOC có ít bùn trong bể vi sinh hiếu khí.

  • Trong công nghệ AOOC sử dụng màng sinh học bám dính trên giá thể, việc phát triển màng sinh học Biofilm trên nền vật liệu sinh học giúp cho các chủng vi sinh vật bám dính trên bề mặt vật liệu chứ không cần bám dính trên lượng bùn hoạt tính.
  • Quá trình sinh khối và phát triển của vi sinh vật ổn định hơn nhiều công nghệ bùn hoạt tính truyền thống, do các vi sinh bám dính trên lớp vật liệu mang vi sinh giúp cho các loại vi sinh vật sinh trưởng và phát triển khỏe mạnh hơn,
  • Công nghệ xử lý nước thải bằng AOOC giúp cho các vi sinh vật không sinh trưởng một cách ồ ạt mà phát triển một cách ổn định.
  • Việc công nghệ AOOC sử dụng công nghệ nuôi cấy vi sinh trên nền lớp vật liệu chính vì vậy các nhân tế bào và vi sinh vật sẽ sinh khối ở trên lớp vật liệu, điều này giúp cho quá trình hoạt động các vi sinh vật ít khi bị sốc tải, ít khi chết hàng loạt do đó lượng bùn phát sinh ít hơn hẳn các công nghệ khác.
  • Quá trình sinh trưởng của vi sinh trên nền vật liệu được lâu hơn, quá trình già yếu của vi sinh vật sẽ bị bong tróc ra ngoài ở mức thấp chính vì vậy lượng bùn sinh ra thấp hơn các công nghệ khác.

 

Xử lý nước thải bằng công nghệ AOOC giúp tuổi bùn cao hơn.

  • Lượng bùn trong các công nghệ xử lý nước thải trung bình từ 10 – 15 ngày tuổi, việc này làm cho lượng bùn thải tăng đáng kể. Chính vì vậy công nghệ AOOC có tuổi bùn cao hơn nhiều các công nghệ khác, tuổi bùn từ 15 – 28 ngày. Điều này giúp cho lượng vi sinh không bị trôi theo đường nước thải đi ra ngoài mà nằm ở bể vi sinh hiếu khí.
  • Ở công nghệ AOOC các chủng vi sinh vật sẽ phát triển ở pha ổn định và xảy ra quá trình tự phân hủy nội sinh, nghĩa là chúng ăn chính những tế bào chết của mình, làm giảm các sinh khối mới làm giảm lượng bùn thải phát sinh.
  • Không giống các công nghệ bùn hoạt tính truyền thống, công nghệ AOOC cần lượng bùn tuần hoàn ít hơn các công nghệ khác, lượng bùn hoàn lưu chỉ cần 30 – 40% so với các công nghệ bùn vi sinh truyền thống.
  • Trong công nghệ AOOC sử dụng các vật liệu mang vi sinh, chính vì vậy các vi sinh vật sinh trưởng và phát triển trên nền tảng vật liệu mang vi sinh, vì vậy lượng bùn không cần nhiều.

Công nghệ AOOC tải trọng xửhữu cơ cao nhưng hiệu suất ổn định hơn các công nghệ khác

  • Công nghệ AOOC xử lý được tải lượng COD/BOD cao hơn trên đơn vị thể tích xử lý. Nghĩa là các công nghệ bùn hoạt tính cần 10m3 để xử lý thì công nghệ AOOC chỉ cần 8m3 là có thể xử lý hiệu quả.
  • Công nghệ AOOC sử dụng chính những năng lượng phân hủy chất hữu cơ để tạo sinh khối mới cho vi sinh vật phát triển.
  • Hiệu quả xử lý cao nhưng bùn dư thấp.
  • Bùn bong ra từ lớp vật liệu mang vi sinh có kích thước hạt to hơn, làm cho quá trình lắng được hiệu quả hơn

 

Bảng tóm tắt ngắn gọn ưu điểm công nghệ AOOC

Yếu tố

Công nghệ AOOC

Bùn hoạt tính truyền thống

Dang vi sinh

Bám dinh trên bề mặt vật liệu mang vi sinh

Bùn lơ lửng

Tuổi bùn

Rất cao từ 15 – 30 ngày

Thấp 10 – 15 ngày tuổi

Bùn tuần hoàn

Bằng 50% lưu lượng xử lý

Gấp 3 lần lưu lượng xử lý

Lượng bùn dư

Thấp

Rất cao

Vận hành ổn định

Ổn định cao

Thay đổi theo mùa

 

Tại sao ở công nghệ AOOC khi nhìn vào bể vsi sinh nước rất trong, không thấy lượng bùn lơ lửng mà nước sau xử lý rất trong và chất lượng tốt.

Đây là câu hỏi được rất nhiều chủ đầu tư khi sử dụng công nghệ AOOC phản hồi với ADC Việt Nam, bởi vì công nghệ AOOC sử dụng vật liệu mang vi sinh, nuôi cấy các vi sinh vật trên nền tảng các vật liệu mang vi sinh. Dưới đây là các lý do làm cho lượng bùn ở bể hiếu khí ít.

  1. Công nghệ AOOC sử dụng công nghệ nuôi cấy vi sinh trên nền tảng vật liệu, chứ không nuôi cấy vi sinh trên lớp bùn hoạt tính. Vì vậy lượng bùn trong bể xử lý chỉ bằng 5 – 10% so với công nghệ bùn hoạt tính hoàn lưu.
  2. Quá trình xử lý bằng vật liệu mang vi sinh giúp làm nơi cư trú cho các vi sinh vật chính vì vậy lượng vi sinh vật ở trên lớp vật liệu mang cao gấp 2 – 3 lần so với công nghệ bùn hoạt tính hoàn lưu.

 

Để so sánh công nghệ xử lý nước thải tốt ta cần so sánh công nghệ AOOC với các công nghệ như SBR, AO, MBR, MBBR thì công nghệ AOOC vận hành đơn giản, tuổi thọ thiết bị cao hơn hẳn các công nghệ khác.

 

Mọi thông tin xin liên hệ

Công Ty TNHH Công Nghệ Môi Trường ADC Việt Nam

Địa chỉ: Số 16 Ngõ 295 Yên Duyên - Yên Sở - Hoàng Mai- Hà Nội.

Hotline: 033 337 5696

Website: Loccongnghiep.vn

Cảm ơn quý khách đã ghé thăm website công ty chúng tôi. 

 

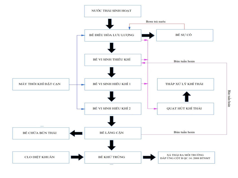
Xử lý nước thải y tế bằng công nghệ AOOC

Được đăng: Thứ tư, 05 Tháng 11 2025 01:28

 Công nghệ AOOC được ứng dụng trong nhiều hệ thống xử lý nươc thải khác nhau như xử lý nước thải sinh hoạt, xử lý nước thải y tế, xử lý nước thải công nghiệp... Hiện nay ở Việt Nam có rất nhiều các công nghệ xử lý nước thải khác nhau, tuy nhiên khi ứng dụng thực tế thì khả năng xử lý không được ổn định, nhưng từ khi công nghệ AOOC được ADC Việt Nam nghiên cứu và phát triển đến nay các hệ thống xử lý nước thải được vận hành rất là ổn định. Chính vì vậy những công nghệ AOOC được rất nhiều chủ đầu tư ứng dụng vào các hệ thống xử lý nước thải sinh hoạt, xử lý nước thải y tế.

Tham khảo thêm.

1.Giới thiệu công nghệ AOOC xử lý nước thải y tế.

Công nghệ AOOC được ứng dụng trong hệ thống xử lý nước thải y tế bởi vì đây là công nghệ mới, được ứng dụng hai bể vi sinh hiếu khí điều này giúp cho quá trình xử lý nước thải được hiệu quả hơn.

Bể gom tiền xử lý nước thải.

Toàn bộ lượng nước thải phát sinh từ bệnh viện như nước thải sinh hoạt, nước thải tẩy rửa, nước thải y tế được thu gom theo đường ống dẫn về bể gom nước thải.

Ở bể gom nước thải được lắp đặt hệ thống song chắn rác giúp loại bỏ lượng rác thải có trong nguồn nước, lượng rác thải này nếu không được loại bỏ sẽ ảnh hưởng đến máy bơm chìm, vì vậy song chắn rác có chức năng vô cùng quan trọng.

Ở trong bể gom nước thải sẽ được lắp đặt hệ thống sục khí nhằm loại bỏ lượng hoá chất khử trùng có trong nguồn nước thải. Do nước thải y tê khác các loại nước thải khác, ở trong nước thải có rất nhiều các loại nước thải mang theo chất tẩy rửa, chất khử trùng khác nhau, vì vậy việc lắp đặt hệ thống sục khí sẽ giúp hòa trộn và ô xy hóa các chất tẩy rửa một phần, tránh hiện tượng các chất tẩy rửa này ảnh hưởng đến các vi sinh vật trong hệ thống vi sinh phía sau.

Bể điều hòa lưu lượng.

Dòng nước thải từ bể gom sẽ được máy bơm chìm cung cấp lên bể điều hòa lưu lượng. Máy bơm chìm hoạt động nhờ vào phao báo mức nước khi bể gom có mực nước thải cao sẽ kích hoạt máy bơm chìm hoạt động bơm nước về bể điều hòa, khi bể gom hết nước sẽ cắt máy bơm chìm không cho hoạt động nữa.

Ở dưới đáy bể điều hòa được lắp đặt hệ thống phân tán khí giúp hòa trộn các nguồn nước thải đồng đều với nhau. Dưới tác dụng của dòng khí tươi được cung cấp lớn, các loại hóa chất khử trùng khi được lượng khí lớn cung cấp các loại hóa chất này sẽ tiếp tục bị ô xy hóa, điều này giúp cho các chất này ảnh hưởng ít hơn đến các bể vi sinh phía sau. Việc sục khí này ngoài chức năng xử lý các loại hóa chất, tác dụng chính của sục khí còn giúp cho các loại vi khuẩn khác nhau tồn tại có chức năng ô xy hóa các chất hữu cơ khó phân hủy.

Dưới đáy bể được lắp đặt máy bơm chìm, máy bơm này có chức năng hút nước thải từ bể điều hòa dẫn lên thiết bị điều tiết lưu lượng. Máy bơm được điều khiển bằng phao báo mức nước, khi dòng nước ở bể điều hòa ở mức cao sẽ kích hoạt máy bơm chìm hoạt động, khi hết nước sẽ cắt máy bơm không cho hoạt động nữa.

Thiết bị điều tiết lưu lượng.

Dòng nước thải từ bể điều hòa được máy bơm chìm đưa lên thiết bị điều tiết lưu lượng, thiết bị điều tiết có chức năng điều tiết lưu lượng nước thải cấp vào bể vi sinh với lưu lượng nhất định, điều này giúp cho hệ thống hoạt động không bị quá tải.

Thiết bị điều tiết lưu lượng được ADC Việt Nam thiết kế chuyên dụng giúp điều tiết lưu lượng nước được ổn định. Thiết bị điều tiết được chia thành ba ngăn, có chức năng điều tiết lưu lượng, quay hồi lưu lượng nước dư thừa và tách cặn có kích thước lớn khỏi dòng nước.

Bể vi sinh thiếu khí

Dòng nước thải từ thiết bị điều tiết lưu lượng sẽ được dẫn theo đường ống về bể vi sinh thiếu khí. Dòng nước được thiết bị phân tán dòng phân tách thành nhiều dòng nhỏ dưới đáy bể, điều này giúp cho dòng nước thải mới có thể dễ dàng hòa trộn vào nguồn nước thải cũ, việc này giúp cho các loại vi khuẩn thiếu khí dễ dàng phân hủy các tạp chất có trong nước nguồn.

Trong bể vi sinh thiếu khí sẽ xảy ra quá trình phân hủy các hợp chất hữu cơ hòa tan và các chất hữu cơ dạng keo có trong nước thải. Quá trình phân hủy có sự tham gia của các hệ vi sinh vật thiếu khí. Trong quá trình sinh trưởng và phát triển các vi sinh vật thiếu khí sẽ hấp phụ các chất hữu cơ hòa tan trong nước thải, phân hủy và chuyển chúng thành các hợp chất ở dạng khí.

Quá trình phân hủy chất hữu cơ kỵ khí được chia làm 3 giai đoạn:

  1. Các chất hữu cơ cao phân tử.
  2. Tạo các acid.
  3. Tạo thành khí Methane.

Trong quá trình xử lý thiếu khí, ngoài quá trình phân hủy các hợp chất hữu cơ chúng sẽ diễn ra quá trình nitrat hóa và photphorit để chuyển hóa thành N và P.

Quá tình Nitrat hòa được diễn ra như sau: No3- ==> NO2- ==> N2O ==> N2. Quá trình nitrat hóa sẽ chuyển thành khí nito.

Quá trình photphorit hóa: Các hợp chất hữu cơ có chứa photpho  sẽ được các vi khuẩn kỵ khí chuyển hòa thành các hợp chất mới không chứa photpho hoặc các hợp chất có chứa photpho nhưng ở dạng dễ phân hủy đối với vi sinh hiếu khí.

 Bể vi sinh hiếu khí số 1.

Bể vi sinh hiếu khí số 1 là đơn vị được đặt phía sau bể vi sinh thiếu khí. Các chủng vi sinh vật hiếu khí sẽ xử lý các chất hữu cơ và vô cơ như: H2S, NH3, NH4, Photpho... dựa trên các tính chất hoạt động của các chủng loại vi sinh vật, các chủng vi sinh vật này sẽ sử dụng các chất ô nhiễm làm thức ăn để phát triển.

Quá trình phân hủy các hợp chất hữu cơ nhờ vi sinh vật hiếu khí được gọi là quá trình ô xy hóa sinh học. Để thực hiện được quá trình này, các chất hữu cơ hòa tan sẽ được phân tán nhỏ và đi vào các nhân tế bào của vi sinh theo ba giai đoạn chính gồm:

  1. Chuyển các chất ô nhiễm từ pha lỏng tới bề mặt tế bào vi sinh vật.
  2. Khuếch tán từ bề mặt tế bào qua màng bán thấm do sự chênh lệch nồng độ bên trông và ngòai tế bào.
  3. Chuyển hóa các chất trong tế bào vi sinh vật, sản sinh năng lượng và tổng hợp tế bào mới.

Trong bể vi sinh hiếu khí số 1 các tạp chất hữu cơ sẽ được phân hủy đi 80% chính vì vậy sau khi đi qua bể vi sinh hiếu khí số 1 sẽ được đi qua bể vi sinh hiếu khí số 2.

Bể vi sinh hiếu khí số 2.

Bể vi sinh hiếu khí số 2 có chức năng xử lý các tạp chất gây hại có trong nước thải như COD, BOD và N. Các tạp chất này sẽ bị các vi sinh vật hiếu khí phân hủy từ chất này thành chất khác.

Dưới đáy bể vi sinh hiếu khí số 2 được lắp đặt hệ thống đĩa phân tán khí, do vậy chúng sẽ cung cấp một lượng ô xy cực lớn giúp cho các vi sinh vật sinh trưởng và phát triển. Lượng khí tươi này được máy thổi khí đặt cạn cung cấp liên tục giúp duy trì lượng DO cần thiết cho vi khuẩn sinh trưởng và phát triển.

 Ở trong bể vi sinh hiếu khí được cung cấp các giá thể vi sinh dạng cầu, dạng xốp giúp tang diện tích bề mặt xử lý cho hệ thống. các giá thể di động được cung cấp có chức năng làm nơi cư chú cho các vi sinh vật bám dính và phát triển.

 Vật liệu mang vi sinh được lựa chọn là loại vi sinh dạng xốp có diện tích bề mặt cực lớn, diện tích lớn nhất có thể đạt 8000m2/m3 vì vậy tang cường diện tích của bể lên đáng kể. Khi có mật độ dày đặc vật liệu vi sinh, điều này giúp cho các vi sinh vật hiếu khí có nhiều nơi cư chú, việc này giúp cho quá trình xử lý diễn ra hiệu quả hơn.

Bể lắng cặn.

Dòng nước thải sau khi đi qua bể vi sinh hiếu khí số 2 cấc tạp chất ở trong nước thải đã được xử lý đến 98%. Tuy nhiên trong nước thải còn có hàm lượng cặn lơ lửng rất cao, vì vậy sau hệ thống bể vi sinh hiếu khí được bố trí bể lắng cặn có chức năng loại bỏ các cặn lơ lửng có trong nước thải.

Dòng nước thải từ bể vi sinh hiếu khí được dẫn theo đường ống đưa về ống lắng trung tâm, ống lắng trung tâm có chức năng dẫn dòng nước thải xuống đáy bể lắng, dòng nước thải sẽ được phân tán đồng đều dưới đáy bể lắng, các hạt cặn bùn có kích thước lớn sẽ lắng xuống đáy bể lắng, lượng bùn lắng sẽ được máy bơm chìm bơm về bể chứa bùn.

Lượng nước trong được thu trên mặt bể lắng, lượng nước này được thu theo máng răng cưa, máng răng cưa được bố trí xung quanh bể xử lý giúp thu dòng nước vòng quanh bể lắng, giúp quá trình lắng cặn được hiệu quả hơn.

Bể khử trùng.

Nước thải sau khi đi qua bể lắng sẽ được dẫn sang bể khử trùng, ở đây được cung cấp hóa chất clo nhằm tiêu diệt các loại vi khuẩn gây bệnh có trong nước thải. Ở trong hệ thống xử lý được lắp đặt hệ thống châm hóa chất tự động, lượng hóa chất clo được pha vào trong bể pha hóa chất với lưu lượng nhất định. Ở bể pha hóa chất được lắp đặt máy bơm định lượng sẽ cung cấp một lượng clo nhất định giúp tiêu diệt vi khuẩn gây bệnh, nhưng lượng clo này không quá nhiều gây lãng phí và có thể ảnh hưởng đến môi trường. Nước sau khi đi qua bể khử trùng các loại vi khuẩn đã bị loại bỏ hết, sau đó nước thải tiếp tục được dẫn qua đồng hồ đo lưu lượng giúp quản lý lưu lượng xử lý nước thải hằng ngày.

2.Ưu điểm của công nghệ AOOC trong xử lý nước thải y tế. 

  1. Chất lượng nước thải sau xử lý ổn định hơn các công nghệ khác do sử dụng 02 bể vi sinh hiếu khí nối tiếp nhau.
  2. Khả năng xử lý COD, BOD tổng N cao hơn các công nghệ khác.
  3. Vận hành hệ thống đơn giản hơn nhiều các công nghệ khác.
  4. Hệ thống hoạt động hoàn toàn tự động, chỉ cần chú ý đến pha hóa chất định kỳ.
  5. Dễ dàng nuôi cấy vi sinh hơn các công nghệ khác.
  6. Chịu được tải trọng các chất ô nhiễm cao.
  7. Vận hành ổn định khi thời tiết thay đổi.
  8. Cần ít bùn hoạt tính hơn các công nghệ khác

3.Nhược điểm của công nghệ AOOC.

  1. Chi phí xây dựng ban đầu khá
  2. Cần sử dụng hóa chất trong quá trình vận hành.
  3. Cần bổ xung vi sinh vật định kỳ.

 Mọi thông tin xin liên hệ

Công Ty TNHH Công Nghệ Môi Trường ADC Việt Nam

Địa chỉ: Số 16 Ngõ 295 Yên Duyên - Yên Sở - Hoàng Mai- Hà Nội.

Hotline: 033 337 5696

Website: Loccongnghiep.vn

Cảm ơn quý khách đã ghé thăm website công ty chúng tôi.

Trân trọng.

 

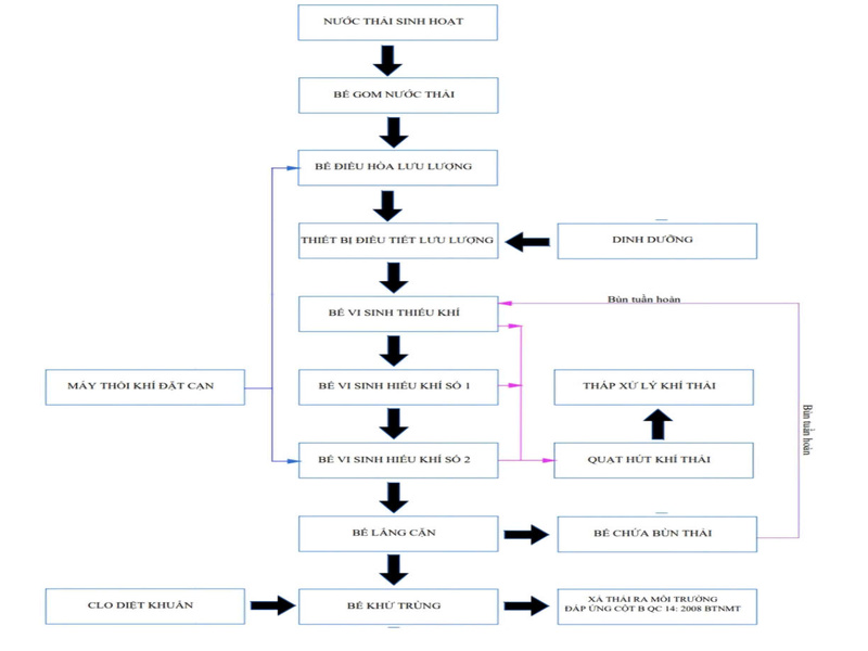
Công nghệ AOOC xử lý nước thải

Được đăng: Thứ hai, 13 Tháng 10 2025 01:57

  Công nghệ AOOC xử lý nước thải sinh hoạt được coi là công nghệ mới, công nghệ AOOC là một bước cải tiến rất lớn so với công nghệ AAO và AO. Nếu chúng ta so sánh giữa các công nghệ sẽ dễ dàng nhận thấy công nghệ AOOC có nhiều điểm vượt trội hơn hẳn so với các công nghệ khác. Điểm nổi trội ở công nghệ này là sử dụng 02 bể hiếu khí nối tiếp nhau, điều này giúp cho quá trình xử lý các chất hữu cơ, tổng N có khả năng cao hơn các công nghệ khác, quá trình tuần hoàn các bon hòn lưu sẽ giúp cho các vi sinh vật có được nhiều chất dinh đưỡng để sinh trường và phát triển. Ngoài ra trong quá trình phân hủy và phát triển của vi sinh vật công nghệ AOOC sinh ra ít bùn hơn các công nghệ khác, do quá trình tuần hoàn bùn lớn, các chất hữu cơ phân hủy thành bùn sẽ bị phân hủy rất tốt, việc này làm cho lượng bùn tích tụ ở bể chứa bùn được nén hiệu quả hơn, vì vậy lượng bùn trong hệ thống xử lý nước thải bằng công nghệ AOOC sẽ có lượng bùn trong bể vi sinh thiếu khí và vi sinh hiếu khí chỉ bằng 30% so với các công nghệ truyền thống.

Tham khảo thêm.

1.Công nghệ AOOC là gì?

Công nghệ AOOC xử lý nước thải là công nghệ mới được áp dụng công nghệ gồm 02 bể vi sinh hiếu khí nối tiếp nhau giúp cho quá trình xử lý hiếu khí được hiệu quả hơn, ngoài ra công nghệ còn áp dụng thêm lớp vật liệu mang vi sinh hiếu khí và lượng bùn hoạt tính hoàn lưu lớn, điều này làm cho khả năng xử lý hiệu quả hơn, chất lượng nước thải sau xử lý tốt hơn nhiều các công nghệ khác.

Công nghệ AOOC là từ viết tắt của.

  • Anoxic xử lý nước thải bằng phương pháp thiếu khí.
  • Oxic giai đoạn 1 giúp quá trình nitrat hóa được hiệu quả cao hơn.
  • Oxic giai đoạn 2 giúp xử lý hiệu quả các tạp chất tồn tại trong nước thải.
  • C là từ viết tắt của hàm lượng Carbon là được hiểu là nồng độ bùn có nồng độ các bon cao khi được hoàn lưu sẽ giúp vi sinh vật khỏe mạnh hơn. Ở công nghệ AOOC chúng tôi sử dụng công nghệ lắng tĩnh bùn giúp tuần hoàn lượng bùn hoạt tính cao về bể vi sinh thiếu khí còn lượng bùn chết sẽ dẫn về bể chứa bùn.

2.Gới thiệu về công nghệ AOOC xử lý nước thải sinh hoạt.

Hiện nay tất cả các công nghệ xử lý nước thải được ứng dụng ở Việt Nam đều áp dụng công nghệ sinh học. Việc thiết kế hệ thống hoạt động tối ưu sẽ giúp chủ đầu tư có được một hệ thống hoàn chỉnh, chất lượng nước sau xử lý đáp ứng được yêu cầu về chất lượng nước xả thải do bộ TNMT quy định.

Bể gom nước thải.

Lượng nước thải sẽ được thu gom về bể gom nước thải, ở đây được lắp đặt thiết bị tách rác thải có trong nguồn nước, trong nước thải sinh hoạt thường chứa nhiều tạp chất, rác, tóc... có thể ảnh hưởng đến sự hoạt động của máy bơm chìm, vì vậy thiết bị tách rác là một thiết bị vô cùng cần thiết. Ở bể gom nước thải được lắp đặt 02 máy bơm chìm, máy bơm được điều khiển bằng tủ điện điều khiển, máy bơm sẽ được hoạt động luân phiên theo timer cài đặt bên trong tủ điện, máy bơm được hoạt động luân phiên sẽ giúp cho máy được bề bỉ, ít bỉ hỏng hóc. Máy bơm được hoạt động theo phao báo mức nước lắp ở bể gom, khi nước ở trong bể đầy sẽ kích hoạt cho máy bơm chìm hoạt động, khi mực nước thấp sẽ cắt máy bơm chìm không cho máy hoạt động nữa.

Bể điều hòa lưu lượng.

Toàn bộ lượng nước thải ở bể gom sẽ được máy bơm đưa về bể điều hòa, ở trong bể điều hòa được lắp đặt hệ thống sục khí thô, việc này giúp cho lượng nước thải cũ và nước thải mới được trộn đồng đều với nhau, điều này giúp cho ổn định nồng độ các chất ô nhiễm trong nước thải đầu vào không bị biến động. Bể điều hòa thường được thiết kế có dung tích lớn thời gian lưu từ 8 – 12 giờ nhằm ổn định lưu lượng nước thải đầu vào, ổn định tải trọng các chất ô nhiễm trong ngày.

Ở bể điều hòa được lắp đặt 02 máy bơm chìm, máy bơm được điều khiển bằng phao báo mức, khi mực nước đủ sẽ kích hoạt cho máy bơm hoạt động, khi hết nước sẽ cắt không cho máy bơm hoạt động nữa, tránh hiện tường máy bơmc hạy không tải làm hư hỏng máy bơm chìm.

Thiết bị điều tiết lưu lượng.

Nước thải ở bể điều hòa được máy bơm chìm dẫn lên bể điều tiết lưu lượng, ở bể này được chia thành 03 ngăn gồm lọc rác, điều tiết và ngăn chứa trung gian. Bể điều tiết được thiết kế nhỏ gọn bằng inox 304 giúp ổn định lưu lượng cấp nước thải về bể vi sinh thiếu khí, tránh hiện tượng dòng nước quá lớn gây quá tải cho hệ thống xử lý.

Bể vi sinh thiếu khí. ( Bể Anoxic ).

Nước thải từ bể điều tiết lưu lượng sẽ được dẫn xuống bể vi sinh thiếu khí, ở đây được nuôi cấy các chủng vi sinh vật thiếu khí sẽ giúp phân hủy các hợp chất hữu cơ có trong nước thải. Ở trong bể vi sinh thiếu khí được lắp đặt 02 máy khuấy trộn chìm, hai máy sẽ chạy luân phiên nhau giúp khuấy trộn đồng đều dòng nước thải và lượng bùn hoạt tính có trong bể xử lý. Dưới tác dụng của máy khuấy trộn chìm dòng bùn được tuần hoàn liên tục ở trong bể thiếu khí, các vi sinh vật thiếu khí bám dính trên lớp bùn hoạt tính khi di chuyển sẽ hút các chất hữu cơ có trong nước và phân hủy chúng từ chất này sang chất khác, việc này giúp xử lý các chất ô nhiễm có trong nước nguồn.

Bể vi sinh hiếu khí số 1 ( Bể oxic 1).

Nước thải sau khi đi qua bể vi sinh thiếu khí các chất ô nhiễm đã bị chuyển hóa một phần, tuy nhiên ta có thể hiểu đơn giản như khi chúng ta chế biến một món ăn thì bể vi sinh thiếu khí có tác dụng chia nhỏ các chất ô nhiễm đó ra thành nhiều phần khác nhau, còn bể vi sinh hiếu khí có chức năng xử lý các phần nhỏ đó. Việc phân hủy này được các vi sinh vật hiếu khí làm việc liên tục không ngừng nghỉ, các phần nhỏ đó sẽ bị vi sinh chuyển hóa thành các phần còn nhỏ hơn, sản phẩm phụ khi các vi sinh vật phân hủy và phát triển sẽ chuyển hóa thành bùn và một phần chuyển hóa thành dạng khí bốc hơi đi.

Trong bể vi sinh hiếu khí số 1 được lắp đặt các đĩa phân tán khí, lượng khí được cung cấp bởi máy thổi khí đặt can, lượng không khí cung cấp được khống chế ở mức phù hợp giúp cho các vi sinh vật phát triển ổn định, lượng khí này được các đĩa phân tán khí đặt dưới đáy bể cung cấp, dưới tác dụng của đĩa phân tán khí các bọt khí siêu nhỏ được cung cấp, điều này giúp cho các vi sinh vật hiếu khí có được lượng không khí đủ để sinh trưởng và phát triển.

Bể vi sinh hiếu khí số 2. ( Bể oxic 2).

Nước thải sau khi đi qua bể vi sinh hiếu khí số 1 sẽ được dẫn sang bể vi sinh hiếu khí số 2. Bể hiếu khí số 2 có chức năng phân hủy các hợp chất hữu cơ mà bể vi sinh hiếu khí số 1 chưa phân hủ hết. Trong công nghệ xử lý nước thải các bể vi sinh hiếu khí thường được thiết kế với 1 bể hiếu khí, tuy nhiên do yêu cầu chất lượng nước thải sau xử lý ngày càng cao, chính vì vậy ADC Việt Nam thiết kế hệ thống xử lý nước thải sinh hoạt công nghệ AOOC với 02 bể vi sinh hiếu khí nối tiếp nhau nhằm nâng cao khả năng xử lý của hệ thống lên đáng kế, quá trình vận hành hệ thống cũng đơn giản hơn. Ở trong bể vi sinh hiếu khí số 2 các đĩa phân tán khí tiếp tục cung cấp một lượng khí lớn, việc này tạo điều kiện cho các vi sinh vật tiếp tục phân hủy các hợp chất khó phân hủy có trong nước thải. Ở bể vi sinh hiếu khí số 2 sẽ được điều tiết hàm lượng DO trong bể thấp hơn bể vi sinh hiếu khí số 1 việc này nhằm hạn chế lượng bùn bị trôi ra khỏi bể vi sinh hiếu khí, ngoài ra còn giúp cho các vi sinh vật hiếu khí có đủ thời gian để phân hủy các chất hữu cơ khó phân hủy, như chúng ta đã biết trong công nghệ lọc nước việc lọc 1 lần không thể nào sạch bằng lọc hai lần liên tiếp, nắm được việc đó ADC Việt Nam thiết kế hai bể vi sinh hiếu khí nhằm xử lý các tồn tại của các công nghệ cũ đang áp dụng ở Việt Nam.

Bể lắng cặn.

Nước thải sau khi đi qua bể vi sinh hiếu khí số 2 các chất ô nhiễm đã được xử lý triệt để, tuy nhiên hàm lượng cặn lơ lửng ở trong nước thải vẫn tồn tại nhiều. Vì lý do đó bể lắng có chức năng lắng các cặn lơ lửng có trong nguồn nước thải. Dòng nước thải sẽ được dẫn theo đường ống vào ống lắng trung tâm, ở đây dòng nước được hướng dòng xuống đáy bể, các cặn có kích thước lớn sẽ chìm xuống đáy bể lắng, lượng nước trong sẽ được thu gom trên bề mặt bể qua máng thu nước răng cưa. Lượng bùn lắng ở dưới đáy bể sẽ được máy bơm chìm hút đẩy về bể chứa bùn, lượng nước trong được thu gom trên mặt bể sẽ dẫn về bể khử trùng.

Bể khử trùng nước thải.

Nước thải sau khi qua bể xử lý còn có rất nhiều các loại vi khuẩn gây hại chính vì vậy bể khử trùng có chức năng tiêu diệt các loại vi khuẩn này trước khi xả ra ngoài môi trường. Ở trong hệ thống xử lý nước thải công nghệ khử trùng luôn là một khâu cực ký quan trọng, chính vì vậy ở khâu cuối cùng được bố trí các thiết bị diệt khuẩn như máy tạo khí ozone, châm clo diệt khuẩn nhằm tiêu diệt hết các loại vi khuẩn gây bệnh.

Mọi thông tin xin liên hệ

Công Ty TNHH Công Nghệ Môi Trường ADC Việt Nam

Địa chỉ: Số 16 Ngõ 295 Yên Duyên - Yên Sở - Hoàng Mai- Hà Nội.

Hotline: 033 337 5696

Website: Loccongnghiep.vn

Cảm ơn quý khách đã ghé thăm website công ty chúng tôi. 

 

 

Thiết bị lọc nước đá vôi

Được đăng: Thứ hai, 06 Tháng 10 2025 06:26

 

Thiết bị lọc nước đá vôi là giải pháp xử lý hàm lượng cặn vôi có trong nguồn nước. Hiện nay ở Việt Nam nguồn nước nhiễm đá vôi cũng vô cùng nhức nhối, do địa tầng ở Việt Nam chính vì vậy các nguồn nước Giếng Khoan, nước máy thường có hàm lượng cặn vôi cao. Thiết bị lọc nước đá vôi có chức năng hấp phụ các ion gây ra độ cứng trong nước như canxi và magie có trong nước, giúp nguồn nước sau thiết bị lọc mềm hơn, sạch hơn và đáp ứng yêu cầu khắt khe của người sử dụng nước.

Tham khảo thêm.

1.Giới thiệu các công nghệ lọc nước đá vôi hiện nay.

  1. Công nghệ lọc Ro, đây là công nghệ lọc nước đá vôi có hiệu quả cao nhất, tuy nhiên do chi phí bảo trì, chi phí đầu tư cao vì vậy rất ít đơn vị có điều kiện sử dụng.
  2. Công Nghệ gia nhiệt: Là sử dụng nhiệt độ cao để các ion canxi và magie kết tủa, như chúng ta đã biệt khí đun sôi nguồn nước đá vôi sẽ bị kết tủa và tạo thành bông cặn, nên việc sử dụng nhiệt độ để loại bỏ cặn vôi rất hiệu quả nhưng do chi phí đầu tư cao, chi phí vận hành lớn mà nước sau xử lý thường có nhiệt độ cao cần thêm bước làm mát nên rất ít đơn vị sử dụng.
  3. Công nghệ hóa chất: Xử lý cặn vôi bằng hóa chất chủ yếu ứng dụng trong công nghiệp, nơi có kỹ sư chuyên ngành để vận hành. Do đặc thù của nguồn nước có cặn vôi, việc pha chế tỉ lệ và liều lượng hóa chất giúp quá trình xử lý được hiệu quả. Tuy nhiên do khó vận hành, chi phí cao nên ít được các đơn vị sử dụng.
  4. Phương pháp xử lý bằng trao đổi ion: Hiện nay ở Việt Nam việc lọc nước đá vôi vẫn chủ yếu ứng dụng công nghệ trao đổi ion, bởi đây là công nghệ loại bỏ cặn vôi hiệu quả, vận hành đơn giản nhất.

Từ những đánh giá trên ta nhận thấy công nghệ lọc nước đá vôi hiện nay có chi phí hợp lý nhất, vận hành đơn giản nhất vẫn là công nghệ trao đổi ion.

2.Giới thiệu thiết bị lọc cặn vôi bằng công nghệ trao đổi ion.

Nguyên lý hoạt động của thiết bị lọc cặn vôi bằng hạt trao đổi cation.

Trước khi nguồn nước đưa vào thiết bị lọc cặn vôi thì cần đảm bảo nguồn nước này là nước trong, hàm lượng sắt, mangan trong nước thấp, nếu nồng độ quá cao sẽ ảnh hưởng trực tiếp đến quá trình lọc của hạt cation.

  • Nguồn nước đầu vào thiết bi thường mang theo các ion như Canxi CaCO3, Magie Mg2+ đây chính là thủ phạm gây nên độ cứng trong nước nguồn.
  • Nước nguồn sau khi đi vào thiết bị trao đổi ion, các ion canxi và magie có trong nước sẽ được hấp phụ trên bề mặt lớp hạt lọc. Với tác dụng của hạt trao đổi ion các hạt ion Canxi và magie sẽ bị hút lên bè mặt hạt, đồng thời hạt lọc Cation sẽ nhả lại một lượng ion natry vào trong nước. Chính vì vậy nguồn nước sau thiết bị lọc cặn vôi sẽ được bổ xung một lượng ion Natry và không còn các ion canxi và magie nữa. Bạn có thể hiểu đơn giản qua phương trình hóa học sau: 2R – Na + Ca2+ è R2 – Ca + 2Na. Và phương trình hóa học xử lý Magie như: 2R – Na + Mg2+ è R2 – Mg + 2Na+
  • Sau khi nước đi qua lớp hạt lọc cation sẽ được giữ lại các ion này trên bề mặt hạt, sau một thời gian sử dụng hạt lọc trao đổi cation hạt lọc sẽ không có khả năng trao đổi nữa, lúc này chúng ta cần phải tái sinh lại hạt lọc cation bằng muối. Muối tái sinh được hòa tan ra nước với hàm lượng từ 8 – 12%, khi tái sinh các ion muối NaCl- sẽ đi vào trong nước, chúng sẽ phân ly thành Na và Cl-. Những ion natry sẽ đẩy các ion canxi và magie trên bề mặt hạt đi ra ngoài nước, các ion natry sẽ lại bám dính trên bề mặt hạt lọc, việc này giúp làm mới lại lớp hạt lọc cation. Sau khi được tái sinh xong, các ion canxi, Magie, clo sẽ được hòa tan vào nước và được thoát ra ngoài theo đường nước xả thải.

3.Ưu điểm của thiết bị làm mềm nước.

  1. Hiệu quả xử lý canxi và magie trong nước đến 90%.
  2. Hệ thống hoạt động tự động hoàn toàn.
  3. Vận hành đơn giản.

4.Nhược điểm của thiết bị lọc cặn vôi bằng phương pháp trao đổi ion.

  1. Cần sử dụng muối để tái sinh hạt lọc.
  2. Nước sau lọc có hàm lượng natry cao, người bị tiểu đường không nên sử dụng nguồn nước này để ăn uống, nếu sử dụng cần lọc lại nguồn nước này bằng máy lọc nước.

Bài viết trên giới thiệu về thiết bị lọc nước đá vôi bằng phương pháp trao đổi ion, đây được coi là phương pháp loại bỏ cặn vôi hiệu quả nhất hiện nay.

Mọi thông tin xin liên hệ

Công Ty TNHH Công Nghệ Môi Trường ADC Việt Nam

Địa chỉ: Số 16 Ngõ 295 Yên Duyên - Yên Sở - Hoàng Mai- Hà Nội.

Hotline: 033 337 5696

Website: Loccongnghiep.vn

Cảm ơn quý khách đã ghé thăm website công ty chúng tôi. 

 

Công nghệ lọc nước sông thành nước sinh hoạt

Được đăng: Thứ hai, 29 Tháng 9 2025 08:27

 Công nghệ lọc nước sông thành nước sinh hoạt được nhiều công ty tìm kiếm để xử lý nguồn nước sông thành nước sinh hoạt. Hiện nay với chính sách hạn chế sử dụng nguồn nước Giếng Khoan chính vì vậy việc sử dụng nguồn nước sông cấp cho sinh hoạt được nhiều nơi sử dụng. Rất khác với nguồn nước Giếng Khoan với nhiều kim loại năng, mùi tanh đặc trưng của sắt, nguồn nước sông thường mang theo màu phù sa, các vi khuẩn và các chất hữu cơ bị phân hủy. Chính vì vậy, công nghệ lọc nước sông thành nước sinh hoạt đã ra đời nhằm loại bỏ các tạp chất gây hại có trong nguồn nước, nước sau lọc đáp ứng QC 01 – 2018 BYT.

Tham khảo thêm.

1.Những công nghệ xử lý nước sông hiện nay.

  1. Công nghệ truyền thống: Sử dụng bể lắng – lọc cát và khử trùng. Đây là công nghệ sử dụng truyền thống được sử dụng cho lọc nước gia đình.
  2. Công nghệ lọc tự rửa: Sử dụng phương pháp keo tụ - lắng – lọc – khử trùng hiện nay được ứng dụng nhiều nhưng hiện nay dần dần ít sử dụng do chất lượng nước lọc sau xử lý khá kém nên dần dần bị đào thải.
  3. Công nghệ lọc áp lực: Đây là công nghệ sử dụng phổ biến ứng dụng quá trình lắng – lọc – khử trùng. Đây được coi là công nghệ được áp dụng khá nhiều, nhưng đa phần thiết kế không đúng, chính vì vậy chất lượng nước sau lọc khá kém, ngoài ra khả năng xử lý hữu cơ có trong nước sông kém nên nước sau lọc thường có màu vàng nhạt.
  4. Công nghệ lọc bằng màng lọc. Công nghệ lọc ứng dụng màng lọc như màng lọc UF, màng lọc RO có chất lượng nước lọc khá tốt. Tuy nhiên chi phí đầu tư ban đầu rất cao, chi phí bảo trì lớn. Chính vì vậy hiện nay rất ít đơn vị sử dụng.
  5. Công nghệ lọc nhanh: Đây là công nghệ lọc được áp dụng nhiều nhất hiện nay, do giá thành đầu tư hợp lý, chất lượng nước sau lọc rất tốt. Vì vậy đây được coi là công nghệ rất hữu hiệu cho nguồn nước Sông ở Việt Nam hiện nay.

 2.Nguyên lý hoạt động của công nghệ lọc nước sông thành nước sinh hoạt.

Hiện nay các công nghệ xử lý nước sông khá nhiều hôm nay ADC Việt Nam xin gửi tới quý bạn đọc bài viết giới thiệu về công nghệ lọc nhanh giúp lọc nước sông thành nước sinh hoạt có chi phí hợp lý, chất lượng nước sau lọc đảm bảo QC nước sinh hoạt 01 – 2018 BYT.

  • Hệ thống thu gom nước sông. dòng nước sông sẽ được hệ thống máy bơm thu gom ngoài sông hồ rồi đưa về hệ thống xử lý. Ở hệ thống thu gom cần lắp đặt các thiết bị tác rác, tách cặn kích thước lớn, ngoài ra còn phải trang bị thiết bị phòng tránh nước dâng vào mùa lũ, chính vì vậy ở hệ thống thu gom những vùng sông suối có dòng nước thay đổi khá khó, cần chuyên gia để tư vấn về giải pháp hiệu quả, ban có thể liên hệ 033 337 5696. Dòng nước sông được dẫn theo đường ống đưa về hồ lắng sơ bộ nhằm lắng bớt các cặn lơ lửng có trong nước sông, việc này giúp cho quá trình keo tụ của dòng nước được giảm bớt lượng hóa chất tiêu thụ.
  • Hệ thống lắng. hệ thống lắng bao gồm 03 quá trình là phản ứng – tạo bông và lắng cặn. Dòng nước sông được tích trữ ở hồ lắng sẽ được máy bơm chìm đưa lên bể phản ứng, ở đây được cung cấp hoá chất ổn định pH, hóa chất keo tụ để phản ứng tạo bông, sau khi dòng nước được tạo bông sẽ được dẫn xuống đáy bể lắng, toàn bộ các bông cặn lắng dưới đáy bể sẽ được máy bơm chìm hút bỏ về bể chứa bùn, lượng bùn thải này sẽ được máy ép bùn ép thành bùn khô. Lượng nước trong sẽ được thu gom trên mặt bể lắng rồi dẫn sang bể lọc nhanh.
  • Bể lọc nước sông là giai đoạn phía sau bể lắng, dòng nước từ mặt trên bể lắng sẽ được dẫn qua bể lọc nhanh, với lưu lượng được tính toán các lớp vật liệu lọc như sát, sỏi lọc, than hoạt tính và vật liệu lọc sẽ loại bỏ các cặn lơ lửng và các tạp chất có trong nước sông.
  • Bể chứa trung gian nước sông sau khi qua hệ thống lọc thô sẽ được tập kết vào bể chứa, ở đây sẽ được máy bơm lọc đưa qua giai đoạn 2 giúp xử lý hiệu quả nguồn nước này. Ở bể trung gian này nguồn nước sông được cung cấp hóa chất khử màu, hóa chất này sẽ có chức năng xử lý pecmanganat có trong nguồn nước sông.
  • Bể lọc tinh là đơn vị xử lý nước tiếp theo giúp xử lý hiệu quả tạp chất có trong nguồn nước sông, trong bể lọc được bố trí lớp than hoạt tính cao cấp giúp xử lý hữu hiệu các chất như Pecmanganat, As, Mangan có trong nguồn nước sông.
  • Thiết bị khử trùng: Nước sau khi qua bể lọc sẽ được cung cấp dung dịch khử trùng, phương pháp khử trùng có nhiều kiểu khác nhau như sử dụng đèn UV, máy tạo khí ozone, cung cấp hóa chất khử trùng như clo. Việc khử trùng nước sẽ giúp tiêu diệt các loai vi khuẩn gây bệnh có trong nước nguồn, giúp nước sau lọc an toàn cho người sử dụng.

3.Ưu điểm của công nghệ lọc nhanh.

  • Lưu lượng lọc ổn định do công nghệ đã được ADC Việt Nam cải tiến.
  • Chất lượng nước sau lọc tốt, đáp ứng được yêu cầu của BYT.
  • Chi phí đầu tư hệ thống lọc khá thấp.
  • Chi phí vận hành và bảo dưỡng thấp hơn các công nghệ khác.
  • Có thể áp dụng cho cả gia đình và công nghiệp.
  • Loại bỏ hiệu quả Pecmanganat, asen, amoni, vi khuẩn có trong nguồn nước Sông.

4.Nhược điểm công nghệ lọc nhanh.

  • Cần sử dụng điện năng trong quá trình hoạt động.
  • Sử dụng hóa chất trong quá trình vận hành.

5.Những ứng dụng thực tế công nghệ lọc nhanh được áp dụng.

  • Hệ thống cấp nước tập trung cho khu dân cư, đô thị, thị trấn ven sông.
  • Thiết bị lọc nước gia đình, nhà hàng, khách sạn gần sông, kênh rạch.
  • Trạm cấp nước khẩn cấp trong vùng thiên tai, lũ lụt.

 Công nghệ lọc nước sông thành nước sinh hoạt ứng dụng bể lọc nhanh là giải pháp quan trọng và an toàn giúp tận dụng nguồn nước mặt sẵn có để cung cấp nước sạch, an toàn, đảm bảo sức khỏe cộng đồng và phát triển bền vững.

 

Mọi thông tin xin liên hệ

Công Ty TNHH Công Nghệ Môi Trường ADC Việt Nam

Địa chỉ: Số 16 Ngõ 295 Yên Duyên - Yên Sở - Hoàng Mai- Hà Nội.

Hotline: 033 337 5696

Website: Loccongnghiep.vn

Cảm ơn quý khách đã ghé thăm website công ty chúng tôi. 

Bể lọc tự rửa có tốt không

Được đăng: Chủ nhật, 28 Tháng 9 2025 02:41

  Bể lọc tự rửa được sử dụng ở Việt Nam khá lâu từ những năm 2012 có thể trở về trước. Tuy nhiên sau một thời gian được ứng dụng thì công nghệ này gần như không được áp dụng với lọc nước Giếng Khoan gia đình. Vì các gia đình đa phần rất nghiêm ngặt về yêu cầu chất lượng sau lọc, mà thiết bị lọc nước Giếng Khoan tự rửa lại khó đáp ứng được những yêu cầu của khách hàng, chính vì vậy với sự yêu cầu về chất lượng nước sau lọc cao bể lọc tự rửa gần như không có chỗ đứng trong việc cung cấp thiết bị lọc cho gia đình. Tuy nhiên ở góc độ công nghiệp, từ năm 2016 trở đi phong trào lắp đặt các hệ thống lọc tự rửa lại khá cao. Tuy nhiên trong một khoảng thời gian dài được nhiều nhà máy nước sử dụng, những nguồn nước Giếng Khoan có độ cặn cao, hàm lượng mangan, asen cao gần như không sử dụng được công nghệ này, do lớp vật liệu mỏng nên khả năng lọc kém, gặp nguồn nước nhiều cặn thiết bị rửa ngược liên tục, gặp nguồn nước có chứa asen, mangan cao là gần như không có khả năng xử lý. Từ những ưu và nhược điểm của bể lọc tự rửa xin mời bạn đọc tìm hiểu câu hỏi Bể lọc tự rửa có tốt không?

Tham khảo thêm.

1.Tại sao hiện nay rất ít đơn vị tư nhân chuyên nghiệp không dám cung cấp bể lọc tự rửa.

Như các bạn đã biệt các đơn vị cung cấp thiết bị lọc tư nhân, họ rất chú trọng đến chất lượng nước sau lọc. Chính vì lý do đó việc lựa chọn công nghệ lọc sạch, phù hợp với nguồn nước luôn là bài toán đặt ra hàng đầu, vì khi bạn cung cấp hệ thống lọc với giá thành rất lớn nhưng chất lượng nước sau lọc không đảm bảo chính vì vậy ảnh hưởng đến uy tín, tài chính của đơn vị của mình, ngoài ra hiện nay các công ty tư nhân cực ít cung cấp thiết bị lọc tự rửa vì lớp vật liệu lọc mỏng hơn các công nghệ khác nhiều, vì vậy chất lượng nước sau lọc kém.

Khả năng xử lý của bể lọc tự rửa kém, chính vì vậy ở phần bể lắng phải thiết kế cực kỳ chính xác, nếu không bể lắng quá nhỏ sẽ làm lượng cặn lơ lửng bị trôi ra khỏi bể lắng làm tắc lớp cát lọc.

Quá trình rửa ngược của bể lắng tự rửa sử dụng chính nguồn nước từ khoang chứa trên của bể lọc, khi ống sifon đầy nước sẽ kích hoạt quá trình rửa ngược, dòng nước từ khoang chứa trên bể lọc sẽ chảy ngược xuống là sục tan lớp cát lọc, khi sục hết lượng nước tích trữ phía trên bể lọc đã sục dù chưa sạch sẽ quay lại quá trình lọc ban đầu. Do đó lớp cát lọc với áp xuất sục ngược nhỏ thường hay bị tắc sau vài tháng sử dụng, cần thay vật liệu mới nhiều hơn các công nghệ khác.

2.Những lý do bể lọc tự rửa ít được ứng dụng.

  • Gặp nguồn nước có hàm lượng cặn cao tần suất tự rửa rất nhiều làm ảnh hưởng đến lượng nước sạch sau lọc bị giảm đáng kể.
  • Quá trình sau khi rửa ngược đến giai đoạn lọc nước sạch, bể lọc cần 1 thời gian xả bỏ nước ban đầu đi để giúp ổn định vật liệu lọc thì bể lọc tự rửa lại không có van để xả bỏ nước ban đầu. Vì lý do đó khi chủ đầu tư kỹ tính họ sẽ lấy nước ngay sau quá trình rửa ngược đó, nên chất lượng nước sau lọc gần như khó đáp ứng QC 01 – 2018 BYT.
  • Khả năng xử lý asen, mangan, amoni gần như cực thấp. Việc này những ai vận hành thực tế khi xét nghiệm nước trước khi vào bể lọc và sau bể lọc sẽ hiển thị rất rõ, giữa trước lọc và sau lọc không biến động nhiều.

3.Nguyên lý hoạt động của bể lọc tự rửa.

Giai đoạn lọc.

  • Dòng nước Giếng Khoan được máy bơm chìm cung cấp lên tháp ô xy hóa nhằm giải phóng các loại khí và ô xy hoá hợp chất sắt.
  • Nước sau khi đi qua tháp ô xy hóa sẽ được dẫn vào bể phản ứng, ở đây được cung cấp hoá chất ổn định pH, hóa chất keo tụ nhằm tạo bông cặn cho nước Giếng Khoan.
  • Sau khi được phản ứng keo tụ dòng nước được dẫn xuống đáy bể lắng, với dung tích lớn các cặn lơ lửng có trong nước Giếng khoan sẽ lắng xuống đáy bể lắng, lượng nước trong sẽ được dẫn sang bể lọc.
  • Dòng nước từ bể lắng được dẫn sang bể lọc, ở trong bể lọc tự rửa được bố trí lớp sỏi lọc, lớp cát lọc nhằm loại bỏ các cặn lơ lửng có trong nước.

Giai đoạn rửa.

  • Dòng nước khi đi qua lớp vật liệu lọc sẽ chảy xuống ngăn chứa nước, dòng nước sẽ đi ngược từ dưới ngăn chứa nước lên ngăn chứa trên bể lọc. Khi lớp cát lọc bị tắc, áp lực trong nước tăng lên làm cho nước ở ống sifon bị đầy lên, dòng nước sẽ bị áp xuất âm ở ống sifon hút toàn bộ lượng nước trên bề mặt bể lọc cát đi ra ngoài.
  • Lượng nước rửa được lấy từ ngăn chứa nước, khi sifon hút nước ra ngoài bể lọc dòng nước ở bể chứa nước sau lọc sẽ chảy quay hồi lại làm sục tung lớp cát lọc lên và các cặn bẩn sẽ được dẫn ra ngoài qua ống sifon.
  • Khi toàn bộ lượng nước ở bể chứa nước hết sẽ làm cho quá trình sục ngược kết thúc, dòng nước thấp làm cho ống thông khí mở ra làm cắt đi quá trình rửa ngược. Sau khi rửa xong hệ thống quay lại quá trình ban đầu.

4.Ưu điểm của bể lọc tự rửa.

  • Hoạt động tự động, bể lọc sục rửa tự động không cần thao tác của nhân viên.
  • Không sử dụng điện năng trong quá trình hoạt động và sục rửa bể lọc.

5.Nhược điểm bể lọc tự rửa.

  • Chất lượng nước sau lọc kém do quá trình sục ngược bể lọc xong không có quá trình rửa xuôi chính vì vậy lượng nước lọc đầu thường kém chất lượng, do lớp vật liệu lọc chưa ổn định.
  • Xử lý Asen, mangan trong nước kém do lớp vật liệu lọc mỏng.
  • Lớp cát lọc thường hay bị tắc, do khi sục ngược chỉ sử dụng lượng nước có trên bể chảy xuôi, chính vì vậy khi lớp cát bẩn sẽ thường không rửa sạch hết được.
  • Cần thay cát lọc thường xuyên do lớp cát lọc rất hay bị tắc, do quá trình sục ngược chỉ sử dụng dòng nước từ bể chứa nước phía trên chảy xuống.
  • Bổ xung cát lọc thường xuyên, do khi sục ngược ống sifon thường hút cả cát ra ngoài. Vì vậy thường xuyên phải bổ xung cát làm cho người vận hành khá vất vả.
  • Chi phí ban đầu hệ thống rất cao. Cao hơn các công nghệ khác từ 30 – 40%. Nhưng hiệu xuất không bằng các công nghệ khác.

6.Bể lọc tự rửa có tốt không?

Từ những đánh giá ở trên ta thấy bể lọc tự rửa có cực kỳ ít ưu điểm, trong khi đó nhược điểm rất nhiều. Chính vì lý do đó bể lọc tự rửa hiện nay rất ít các đơn vị sử dụng. Những hệ bể lọc tự rửa này chủ yếu sử dụng cho các đơn vị đầu tư công, nơi có nguồn ngân sách lớn, chứ ở các công ty tư nhân họ soi xét các khía cạnh về ưu và nhược điểm của hệ thống để đưa ra phương án xử lý hữu hiệu nhất, chi phí hợp lý nhất. Vì vậy các công trình tư nhân cực ký ít đơn vị sử dụng công nghệ này.

Mọi thông tin xin liên hệ

Công Ty TNHH Công Nghệ Môi Trường ADC Việt Nam

Địa chỉ: Số 16 Ngõ 295 Yên Duyên - Yên Sở - Hoàng Mai- Hà Nội.

Hotline: 033 337 5696

Website: Loccongnghiep.vn

Cảm ơn quý khách đã ghé thăm website công ty chúng tôi.

Trân trọng.

 

Xử lý nước thải sinh hoạt bằng công nghệ AOOC

Được đăng: Thứ tư, 24 Tháng 9 2025 07:28

   Xử lý nước thải sinh hoạt bằng công nghệ AOOC được ADC Việt Nam nghiên cứu và phát triển từ năm 2016 và áp dụng vào thực tế vào năm 2020. Từ ngày được ADC Việt Nam áp dụng công nghệ AOOC vào xử lý nước thải sinh hoạt thì nhận thấy đây là công nghệ vượt trội hơn hẳn với các công nghệ như MBBR. MBR, AO, AAO và SBR. Nếu xét về khía cạnh giá cả thì AOOC được đánh giá là có giá thành đầu tư ở mức trung bình khá, nếu xét về khả năng xử lý thì công nghệ AOOC luôn được đánh giá ở mức rất cao. Về phần đánh giá này do ADC Việt Nam thường nhận vận hành thực tế, kết quả xét nghiệm trong thời gian dài, chính vì vậy khả năng xử lý hơn hẳn các công nghệ khác. Xét về khả năng xử lý COD và BOD chỉ thua màng lọc MBR một chút, còn xét về khả năng xử lý tổng N thì các công nghệ AAO, AO, MBR, SBR thì không có công nghệ nào tốt bằng công nghệ AOOC.

Tham khảo thêm.

1.Tại sao nên sử dụng công nghệ AOOC để xử lý nước thải sinh hoạt.

Xử lý nước thải sinh hoạt bằng công nghệ AOOC là từ viết tắt của:

  • Anoxic xử lý nước thải bằng phương pháp thiếu khí.
  • Oxic giai đoạn 1 giúp quá trình nitrat hóa được hiệu quả cao hơn.
  • Oxic giai đoạn 2 giúp xử lý hiệu quả các tạp chất tồn tại trong nước thải.
  • C là từ viết tắt của Carbon là được hiểu là nồng độ bùn có nồng độ các bon cao khi được hoàn lưu sẽ giúp vi sinh vật khỏe mạnh hơn.

So sánh với các công nghệ xử lý nước thải sinh hoạt hiện nay, thì các công nghệ khác chỉ gồm 2 – 3 quá trình, trong khi đó công nghệ AOOC lại là 4 quá trình kết hợp trên một công nghệ, chính vì điều đó xử lý nước thải bằng công nghệ AOOC hiệu quả hơn các công nghệ khác rất nhiều.

Trong công nghệ xử lý nước thải hiện nay phổ biến là sử dụng 02 bể vi sinh gồm 1 bể vi sinh thiếu khí và 01 bể vi sinh hiếu khí. Trong rất nhiều trường hợp các hợp chất như COD, BOD và tổng N cao hơn chính vì vậy làm cho quá trình xử lý kém hiệu quả. Nắm được vấn đề đó ADC Việt Nam đã nghiên cứu và phát triển công nghệ xử lý nước thải AOOC giúp tối ưu hóa quá trình xử lý, điều này làm cho chất lượng nước thải sau xử lý luôn đáp ứng theo QC 14: 2025 BTNMT cột A.

Trong công nghệ xử lý nước thải sinh hoạt bằng AOOC việc thiết kế 02 bể vi sinh hiếu khí nối tiếp nhau, việc này giúp tối ưu hóa quá trình như:

  1. Điều chỉnh được nồng độ DO ở trong bể vi sinh hiếu khí.
  2. Kiểm soát được việc bị trôi bùn ra khỏi bể vi sinh hiếu khí.

2.Xử lý nước thải bằng công nghệ AOOC hoạt động như thế nào?

Bể gom nước thải.

Toàn bộ lượng nước thải sinh hoạt sẽ được gom về bể gom này, bể này có chức năng tích trữ lượng nước thải về một điểm, ở đây sẽ được bố trí song chắn rác giúp loại bỏ các loại rác thải có trong nguồn nước. Điều này giúp cho máy bơm chìm hoạt động lâu dài không bị các dị vật làm tắc, làm hỏng máy bơm.

Ở bể được lắp đặt 02 máy bơm chìm được hoạt động luân phiên nhau, mỗi máy sẽ hoạt động 02 giờ sẽ đổi sang máy khác, việc chạy luân phiên sẽ giúp máy bơm chìm hoạt động lâu dài ít bị hỏng hóc. Ở bể này được bố trí phao báo mức nước, khi bể đầy sẽ kích hoạt máy bơm chìm chạy, khi hết nước sẽ cắt không cho máy bơm chìm hoạt động, việc này sẽ giúp cho máy bơm không bị chạy trong môi trường không có nước. Toàn bộ lượng nước thải sẽ được dẫn sang bể đièu hòa theo đường ống dẫn.

Bể điều hòa lưu lượng.

Nước thải từ bể gom được dẫn về bể điều hòa, ở đây các dòng thải sẽ được trung hòa làm ổn định tính chất nước thải đầu vào. Ở dưới đáy bể điều hòa lưu lượng được lắp đặt hệ thống phân tán khí, việc được sục khí liên tục giúp quá trình xử lý được phía sau được hiệu quả hơn, việc cung cấp khí liên tục với cường độ lớn giúp cho các vi sinh vật có được điều kiện để phân hủy một phần của chất hữu cơ, ngoài ra còn có chức năng đuổi bớt các chất khí có trong nước thải sinh hoạt.

Ở bể điều hòa được lắp đặt 02 máy bơm chìm, máy này có chức năng bơm nước từ bể điều hòa lên thiết bị điều tiết lưu lượng, máy bơm chìm được điều khiển bằng tủ điện điều khiển với 02 máy chạy luân phiên dừng nghỉ. Máy bơm được điều chỉnh mực nước trong bể bằng phao báo mức nước, khi nước đầy sẽ kích hoạt máy bơm hoạt động, khi hết nước sẽ cắt không cho máy bơm hoạt động nữa.

Thiết bị điều tiết lưu lượng.

Thiết bị điều tiết lưu lượng là một thiết bị rất nhỏ, nhìn rất đơn giản nhưng chức năng của thiết bị này cực lớn. Thiết bị giúp tiết lưu được dòng nước thải cấp vào bể vi sinh thiếu khí một cách ổn định, việc này giúp cho bể vi sinh không bị sốc tải, dòng thải không bị vượt định mức tính toán ban đầu.

Như chúng ta đã biết, máy bơm chìm có lưu lượng bơm khá lớn, thông thường vượt qua lưu lượng xử lý rất nhiều. Chính vì vậy thiết bị điều tiết lưu lượng sẽ đưa một lượng nước nhất định xuống bể vi sinh thiêu khí, phần thừa sẽ được đẩy hồi về bể điều hòa. Có nhiều đơn vị sử dụng van điều tiết mà bỏ qua thiết bị này, nhưng nhìn chung điều tiết bằng van không thể chuẩn được, việc lắp đặt thiết bị điều tiết lưu lượng sẽ giúp việc điều tiết lưu lượng một cách chuẩn chỉ.

Bể vi sinh thiếu khí.

Nước thải sau thiết bị điều tiết lưu lượng sẽ được dẫn sang bể vi sinh thiếu khí, ở trong bể vi sinh thiếu khí dòng thải sẽ được các vi sinh vật thiếu khí phân hủy và chuyển hoá chất này thành chất khác. Trong bể vi sinh thiếu khí với sự xuất hiện dày đặc của vi sinh vật thiếu khí, các vi sinh vật này sẽ phân bào và phân hủy các chất hữu cơ khó phân hủy, hay ta có một kiểu gọi khác là bẻ vỡ mạch của các chất hữ cơ.

Quá trình xử lý thiếu khí cần thời lượng đủ lâu để có thể phân giải các chất hữu cơ bao gồm các hợp chất chứa carbon, các dầu mỡ và động thực vật có nguồn phát sinh từ nước thải sinh hoạt, các hợp chất này trong môi trường ô xy thông thường rất khó phân hủy, nhưng dưới tác dụng của vi sinh vật thiếu khí, các chủng vi sinh vật này sẽ chuyển hóa từ chất này sang chất khác làm biến đổi tính chất của chúng giúp quá trình xử lý hiếu khí phía sau được đơn giản hơn.

Bể vi sinh hiếu khí số 1.

Nước thải sau khi đi qua quá trình xử lý thiếu khí các chất hữu cơ đã bị bẻ mạch từ khó phân hủy chuyển sang trạng thái dễ phân hủy. Ở bể vi sinh hiếu khí số 1 này quá trình xử lý bằng vi sinh vật hiếu khí là một quá trình đối lập lại với bể vi sinh thiếu khí, ở đây cần cung cấp một lượng lớn khí tươi vào trong nước giúp cho các vi sinh vật có đủ điều kiện để phát triển và chuyển hóa các chất gây ô nhiễm trong nước thải. Phương pháp vi sinh hiếu khí khử nitrat được ứng dụng để xử lý các chất hữu cơ hoặc vô cơ hòa tan trong nước thải như: H2S, NH3,NH4, Photpho,nito… dựa trên các tính chất hoạt động của các chủng loại vi sinh vật, các chủng vi sinh vật sẽ sử dụng các chất ô nhiễm làm thức ăn để phát triển. Trong bể vi sinh hiếu khí số 1 sẽ được sử dụng vật liệu mang vi sinh, vật liệu mang vi sinh có diện tích bề mặt lớn mục địch là làm nơi cứ trú cho các vi sinh vật hoạt động. Trong các hệ thống xử lý nước thải sinh hoạt, vật liệu mang vi sinh cực kỳ quan trọng, bởi chúng làm giảm diện tích xây dựng cho hệ thống xử lý cực lớn, mà chất lượng nước sau xử lý luôn đạt chuẩn.

Quá trình phân hủy các hợp chất hữu cơ nhờ vi sinh vật được gọi là quá trình ô xy hóa sinh học. Để thực hiện quá trình này, các chất hữu cơ hòa tan sẽ được phân tán nhỏ và đi vào các nhân tế bào vi sinh theo ba giai đoạn:

  1. Chuyển các chất ô nhiễm từ pha lỏng tới bề mặt tế bào vi sinh vật.
  2. Khuếch tán từ bề mặt tế bào qua màng bán thấm do sự chênh lệch nồng độ bên trông và ngòai tế bào.
  3. Chuyển hóa các chất trong tế bào vi sinh vật, sản sinh năng lượng và tổng hợp tế bào mới.

Bể vi sinh hiếu khí số 2.

Sau khi nước được đi qua bể vi sinh hiếu khí số 1 dòng nước thải tiếp tục đi qua bể vi sinh hiếu khí số 2, bể vi sinh số 2 có chức năng chính là xử lý tiếp theo các chất hữu cơ mà bể hiếu khí số 1 chưa xử lý được. Trong quá trình xử lý tốc độ quá trình ô xy hóa sinh học phụ thuộc vào nồng độ chất hữu cơ, hàm lượng các tạp chất và mức độ ổn định của lưu lượng nước thải mới được cấp vào. Ở mỗi điều kiện xử lý nhất định, các yếu tố chính ảnh hưởng đến tốc độ phản ứng sinh hóa là chế độ thủy động, hàm lượng ô xy trong nước thải, nhiệt độ, PH.

Quá trình xử lý sinh học hiếu khí gồm ba giải đoạn sau:

Ô xy hóa chất hữu cơ: 

Quá trình tổng hợp tế bào mới: 

Quá trình phân hủy nội bào:

Các quá trình xử lý sinh học bằng phương pháp hiếu khí có thể sảy ra trong tự nhiên hoặc nhân tạo. Trong các hệ thống xử lý nhân tạo, người ta tạo ra môi trường lý tưởng nhất cho các vi sinh vật hoạt động. Chính vì vậy dưới đáy bể vi sinh hiếu khí được lắp đặt các đĩa phân tán khí có khả năng chia nhỏ các hạt khí hòa trộn đồng đều vào trong nước thải.

Bể lắng cặn.

Nước thải sau khi qua bể vi sinh hiếu khí số 2 sẽ được dẫn sang bể lắng cặn, với tác dụng của vi sinh vật các chất hữu cơ khó lắng đã chuyển hòa thành bùn, dễ dàng lắng tự nhiên trong môi trường tĩnh. Bể lắng được thiết kế với dung tích lớn, vận tốc dòng nhỏ, chính vì vậy các bông cặn lơ lửng có trong nước thải sẽ chìm dần xuống đáy bể lắng. Dòng nước thải sẽ đi vào ống lắng trung tâm, dòng nước sẽ hướng xuống đáy bể, các hạt bùn lơ lửng có kích thước lớn sẽ lắng xuống đáy bể, lượng nước trong sẽ được thu trên thành bể thông qua máng răng cưa. Còn lượng bùn lắng xuống đáy bể sẽ được máy bơm chìm bơm về bể chứa bùn và một phần hồi lưu về bể vi sinh thiếu khí.

Bể lắng được thiết kế vát đáy bể, điều này tạo điều kiện cho các bông bùn lắng về một điểm để thuận tiện cho máy bơm chìm có thể bơm được lượng bùn thải này ra ngoài bể lắng. Tránh hiện tượng bùn ở bể lắng đầy, việc xây dựng bể lắng vát góc tuy chi phí xây dựng cao nhưng xét về khía cạnh vận hành lâu dài lại rất hiệu quả.

Bể khử trùng nước thải.

Nước thải sau khi qua bể lắng sẽ được dẫn sang bể khử trùng, ở đây dòng nước thải sẽ được máy bơm định lượng cung cấp một lượng clo giúp tiêu diệt câc vi khuẩn có trong nước thải trước khi xả ra ngoài môi trường.

3.Ưu điểm của công nghệ AOOC.

  1. Chất lượng nước thải sau xử lý ổn định hơn các công nghệ khác do sử dụng 02 bể vi sinh hiếu khí nối tiếp nhau.
  2. Khả năng xử lý COD, BOD tổng N cao hơn các công nghệ khác.
  3. Vận hành hệ thống đơn giản hơn nhiều các công nghệ khác.
  4. Hệ thống hoạt động hoàn toàn tự động, chỉ cần chú ý đến pha hóa chất định kỳ.
  5. Dễ dàng nuôi cấy vi sinh hơn các công nghệ khác.
  6. Chịu được tải trọng các chất ô nhiễm cao.
  7. Vận hành ổn định khi thời tiết thay đổi.
  8. Cần ít bùn hoạt tính hơn các công nghệ khác

4.Nhược điểm của công nghệ AOOC.

  1. Chi phí xây dựng ban đầu cao hơn các công nghệ khác.
  2. Cần bổ xung vi sinh vật định kỳ.

5.Đánh giá chung về công nghệ AOOC.

Nhìn nhận chung xử lý nước thải sinh hoạt bằng công nghệ AOOC hiện nay có khả năng xử lý hiệu quả nguồn nước thải sinh hoạt hơn các công nghệ khác. Ngoài ra khả năng thích ứng của vi sinh vật với môi trường ở Việt Nam rất cao, do ở miền bắc Việt Nam nhiệt độ thay đổi giữa mùa đông và mùa hè khá cao, chính vì vậy công nghệ AOOC có khả năng thích ứng với môi trường thay đổi như ở Việt Nam. Tuy nhiên công nghệ AOOC có một điểm trừ khá lớn là cần thêm chi phí xây dựng, diện tích xây dựng cao hơn do sử dụng thêm 1 bể vi sinh hiếu khí. Nhưng nếu xét về khía cạnh lâu dài, thì công nghệ AOOC đáp ứng được khả năng xử lý nước thải sinh hoạt với độ khó cao.

Mọi thông tin xin liên hệ

Công Ty TNHH Công Nghệ Môi Trường ADC Việt Nam

Địa chỉ: Số 16 Ngõ 295 Yên Duyên - Yên Sở - Hoàng Mai- Hà Nội.

Hotline: 033 337 5696

Website: Loccongnghiep.vn

Cảm ơn quý khách đã ghé thăm website công ty chúng tôi.

Trân trọng.

 

Nên lựa chọn công nghệ nào để xử lý nước thải sinh hoạt

Được đăng: Thứ ba, 23 Tháng 9 2025 03:11

 Hiện nay ở Việt Nam có rất nhiều các công nghệ xử lý nước thải sinh hoạt khác nhau, mỗi công nghệ đều có những ưu điểm và nhược điểm khác nhau. Hôm nay ADC Việt Nam xin gửi tới quý bạn đọc giới thiệu về các ưu và nhược điểm của các công nghệ xử lý nước thải hiện này và xin giới thiệu đến bạn đọc công nghệ xử lý nước thải theo công nghệ AOOC do ADC Việt Nam phát triển và cực hiệu quả từ năm 2020 đến nay. Với công nghệ AOOC này ADC Việt Nam thực hiện công trình nào thì hệ thống đó 99% nước sau xử lý đáp ứng QC 14: 2008 cột A.

Tham khảo thêm.

1.Công nghệ xử lý nước AO.

Công nghệ xử lý nước thải AO gồm hai bước xử lý thiếu khí và hiếu khí nối tiếp nhau.Với đặc trưng của nước thải sinh hoạt chứa chủ yếu là hợp chất hữu cơ dễ phân huỷ sinh học, thành phần dinh dưỡng N, P khá thấp, các chất kìm hãm quá trình phát triển của vi sinh vật thấp.

Dựa trên các yếu tố trên công nghệ AO được xây dựng tập trung vào các công đoạn xử lý chính gồm:

  • Xử lý thiếu giúp phân hủy chất hữu cơ khó phân hủy.
  • Xử lý hiếu khí bằng vật liệu mang vi sinh và lượng bùn hoạt tính cao.
  • Xử lý lắng giúp loại bỏ các loại cặn lơ lừng làm giảm TSS.

Từ  quy trình công nghệ đưa ra như hình 1 dựa trên các quá trình cơ bản sau:

  • Quá trình bùn hoạt tính (diễn ra trong ngăn thiếu khí, ngăn hiếu khí kết hợp đệm vi sinh MBBR;
  • Quá trình lắng bùn (diễn ra trong ngăn lắng);
  • Quá trình phá huỷ tế bào vi sinh vật gây hại (diễn ra tại bể khử trùng).

Nguồn nước thải sinh hoạt sẽ được thu gom ở bể điều hòa các nguồn thải này được trộn lẫn với nhau giúp trung hòa tính chất ổn định lưu lượng và thành phần

trước khi đưa vào bể vi sinh thiếu khí. Ở bể điều hòa được đặt 2 bơm chìm để bơm nước sang bể vi sinh thiếu khí. Ở trong bể vi sinh thiếu khí được lắp đặt máy khuấy  trộn chìm giúp hòa trộn đồng đều lượng nước trong bể cũng như xử lý sơ bộ các chất hữu cơ. Nhờ vào các vi sinh vật thiếu khí các chất hữu cơ có trong nước thải được phân hủy một phần, đặc biệt là N, P, COD, BOD sau đó nước thải được chảy sang bể hiếu khí kết hợp vật liệu mang vi sinh MBBR. Tại bể bể vi sinh hiếu khí có giá thể vi sinh MBBR để các vi sinh vật bám dính và phát triển và hấp phụ các chất hữu cơ, nước thải được xử lý hiếu khí trong bể MBBR. Trong bể có đặt hệ thống giá thể vi sinh di động làm chỗ cho các vi khuẩn hiếu khí dính bám, sinh trưởng và tiêu thụ chất hữu cơ có trong nước thải. Để quá trình này diễn ra, các vi khuẩn cần được cung cấp Oxy liên tục bằng máy thổi khí và hệ thống phân phối khí. Bể được cấp khí bằng hệ thống máy thổi khí. Dàn ống phân phối khi hạt mịn vật liệu màng sẽ cung cấp oxy cho các vi sinh vật. Sau khi qua bể vi sinh hiếu khí MBBR, nước thải vẫn còn hàm lượng chất rắn lơ lửng. Vì vậy, nước thải sẽ được dẫn qua bể lắng. Bể lắng có chức năng loại bỏ các cặn lơ lửng có trong nước thải. Lượng nước trong sẽ được thu gom trên mặt bể lắng rồi chảy sang bể khử trùng, còn lượng bùn lắng dưới đáy bể được bơm về bể chứa bùn. Lượng nước trong sau bể lắng sẽ dẫn theo đường ống sang bể khử trùng tại đây, nước thải được châm hóa chất clo khử trùng để loại bỏ vi sinh vật gây bệnh, đặc biệt là Coliform, để loại trừ khả năng lan truyền các vi sinh gây hại ra ngoài môi trường.

Ưu điểm của công nghệ AO.

  • Chi phí đầu tư thấp.
  • Vận hành khá ổn định.
  • Loại bỏ hiệu quả COD, BOD trong nước thải tốt.
  • Chi phí đầu tư ban đầu khá thấp

Nhược điểm của công nghệ AO.

  • Chỉ phù hợp với những nguồn nước thải sinh hoạt ô nhiễm thấp. Phù hợp cho các công ty nằm trong khu công nghiệp, sau hệ thống xử lý thải ra khu xử lý nước thải tập trung xử lý tiếp 1 lần nữa.
  • Đòi hỏi chuyên môn người vận hành tốt, nếu không chất lượng nước sau xử lý không đảm bảo.
  • Khả năng xử lý Tổng N kém hơn các công nghệ khác. Chính vì vậy khi xét nghiệm theo QC 14: 2008 thường hay bị vượt tiêu chuẩn này.
  • Hay gặp các sự cố về vi sinh vật bị sốc tải.

2.Công nghệ xử lý nước SBR.

Xử lý nước thải bằng công nghệ SBR (Sequencing Batch Reactor) là bể xử lý nước thải bằng phương pháp sinh học theo quy trình xử lý nước theo từng mẻ. Đây là một dạng của bể Aerotank.  Quy trình xử lý nước thải bằng công nghệ SBR sẽ được tuần hoàn với chu kỳ thời gian sinh trưởng gián đoạn mà khả năng thích ứng với một sự đa dạng của quá trình bùn hoạt tính – như là khuấy trộn bằng máy khuấy chìm và các chu trình sục khí kéo dài. Bể xử lý SBR hoạt động theo một chu kỳ tuần hoàn với 6 pha bao gồm: Làm đầy, khuấy trộn, sục khí, lắng cặn, rút nước và cấp lại nước mới. Mỗi bước luân phiên sẽ được chọn lựa kỹ lưỡng dựa trên hiểu biết chuyên môn về các phản ứng sinh học. Quy trình thay đổi luân phiên trong bể SBR không làm mất khả năng khử BOD trong khoảng 90 – 92%. Ví dụ, phân huỷ yếm khí, quá trình tiếp xúc yếm khí, lọc yếm khí, lọc tiếp xúc, lọc sinh học nhỏ giọt, tiếp xúc sinh học dạng đĩa, bể bùn hoạt tính cổ truyền và hồ sinh học hiếu khí chỉ có thể khử được BOD khoảng 50 – 80%. Vì vậy, việc thay đổi luân phiên được theo sau giai đoạn khác như hệ thống truyền khí hay hệ thống oxy hoà tan.

Ưu điểm của công nghệ SBR.

  • Không cần bể lắng.
  • Tiết kiệm được diện tích xây dựng.
  • Chất lượng nước sau xử lý khá tốt vì kiểm soát được thời gian xử lý.

Nhược điểm của công nghệ SBR.

  • Khả năng xử lý tổng N, tổng P trong nước thải kém.
  • các chủng vi sinh vật sinh trưởng không được khỏe như các công nghệ khác.
  • Có thể gây quá tải hệ thống khi có sự biến động về tính chất nước thải đầu vào, do cần tăng thời gian lắng, thời gian xử lý lên nhiều lần. Chính vì vậy khi ứng dụng công nghệ này rất hay bị quá tải, cần xây dựng bể sự cố có dung tích lớn làm chi phí xây dựng tăng cao.

3.Công nghệ xử lý nước thải bằng màng lọc MBR.

Nguồn nước thải sinh hoạt được tập trung toàn bộ về bể điều hòa. Tại bể điều hòa do có dung tích lớn sẽ giúp điều tiết lưu lượng và trung hòa nồng độ các chất ô nhiễm. Nước sau khi được tích trữ ở bể điều hòa sẽ được máy bơm chìm bơm sang bể vi sinh thiếu khí, ở bể vi sinh thiếu khí được lắp đặt máy khuấy chìm giúp khuấy trộn đồng đều dòng thải mới được cấp với lớp bùn hoạt tính giúp phân hủy các hợp chất hữu cơ có trong nước thải.

Nước thải sau khi đi qua bể vi sinh thiếu khí sẽ được dẫn sang bể vi sinh hiếu khí, dưới tác dụng của lượng khí tươi cung cấp, các hoạt động của vi sinh vật hiếu khí sẽ tạo ra các sản phẩm chứa nitơ và lưu huỳnh và sau đó được chuyển thành dạng NO3-, SO42-, rồi bị khử nitrate, khử sulfate.  Sau khi được xử lý xong sẽ được xử lý bằng màng siêu lọc MBR có kích thước mao màng từ 0.01 – 0.2 micron, cấu tạo từ vật liệu PDFV, với kích thước siêu nhỏ chính vì vậy màng siêu lọc MBR sẽ dễ dàng loại bỏ các cặn bẩn có trong nước thải. Màng siêu lọc MBR gồm 2 quá trình gồm quá trình lọc hoạt động khoảng 60 phút và chu trình rửa hoạt động khoảng 10 phút.

Ưu điểm của công nghệ MBR.

  • Chất lượng nước sau xử lý luôn đáp ứng quy chuẩn về xả thải.
  • Tiết kiệm được chi phí xây dựng các bể xử lý.
  • Tiết kiệm điện năng khi hoạt động.

Nhược điểm công nghệ MBR.

  • Màng lọc MBR rất hay tắc nghẽn, chi phí bảo trì thay thế cao.
  • Thường xuyên phải bảo trì hệ thống xử lý.
  • Chi phí đầu tư ban đầu rất cao.
  • Chi phí bảo trì hệ thống rất cao.

4.Công nghệ xử lý nước thải được ADC Việt Nam ứng dụng và thành công ở rất nhiều dự án.

ADC Việt Nam hiện nay đang phát triển công nghệ xử lý nước thải theo công nghệ AOOC gồm 4 giai đoạn chính là thiếu khí( Anoxic) , hiếu khí 1( Oxic), hiếu khí 2 ( Oxic )và tuần hoàn cacbon. Sau nhiều năm vận hành thành công ADC Việt Nam xin giới thiệu đến quý độc giả công nghệ xử lý nước thải sinh hoạt AOOC có khả năng xử lý hữu hiệu nhất đối với nguồn nước thải ở Việt Nam.

Hệ thống xử lý nước thải sinh hoạt AOOC được xử lý qua các đơn vị xử lý sau: nước thải  ==> Bể điều hòa ==>  Máy bơm đặt chìm ==>  Bể vi sinh thiếu khí ==>  Bể vi sinh hiếu khí 1 ==>  Bể vi sinh hiếu 2  ==>  Bể lắng  ==> Bể khử trùng ==> Xả thải ra môi trường đáp ứng QC 14: 2008 BTNMT.

 

Sơ đồi khối hệ thống xử lý nước thải sinh hoạt AAOC

Bể điều hòa lưu lượng.

Bể điều hòa có các chức năng chính sau:

  1. Ổn định lưu lượng nước cấp vào một cách đột ngột gây quá tải.
  2. Là đơn vị xử lý đầu tiên giúp chuyển hóa một phần COD thành BOD.
  3. Hòa trộn đồng đều các chất gây ô nhiễm của các dòng thải khác nhau.

Bể điều hòa có chức năng chứa lượng nước thải lớn, bể này có chức năng ổn định tính chất ô nhiễm của nước nguồn. Ở bể điều hòa sẽ được lắp đặt hệ thống phân phối khí. Quá trình nước lưu trữ ở bể điều hòa được tính bằng nhiều giờ chính vì vậy ở đây sẽ được tập kết một lượng vi sinh vật hòa trộn trong bùn, tuy không cao nhưng cũng có khả năng xử lý được phần nào chất ô nhiễm để giảm tải cho các đơn vị phía sau. Bể điều hòa với đặc thù là bể có khả năng chứa lớn, hàm lượng ô xy cung cấp nhiều giúp hòa trộn các dòng thải với nhau đồng đều để ổn định mức độ ô nhiễm trong dòng thải giúp hệ thống xử lý phía sau hoạt động ổn định hơn.

Bể vi sinh thiếu khí.
Bể vi sinh thiếu khí là đơn vị được đặt sau bể điều hòa, dòng nước thải sẽ được máy bơm chìm hút từ bể điều hòa dẫ lên thiết bị điều tiết lưu lượng, sau đó sẽ được dẫn sang bể vi sinh thiếu khí.

Trong bể thiếu khí sẽ xảy ra quá trình phân hủy các hợp chất hữu cơ hòa tan và các chất hữu cơ dạng keo có trong nước thải với sự tham gia của các hệ vi sinh vật thiếu khí. Trong quá trình sinh trưởng và phát triển các vi sinh vật thiếu khí sẽ hấp phụ các chất hữu cơ hòa tan trong nước thải, phân hủy và chuyển chúng thành các hợp chất ở dạng khí.

Quá trình phân hủy chất hữu cơ của hệ vi sinh vật kỵ khí qua phương trình sau:

  • Chất hữu cơ + Vi khuẩn thiếu khí è CO2 + H2S + CH4 + Các chất khác + năng lượng.
  • Chất hữu cơ + vi khuẩn thiếu khí + năng lượng è C5H7O2N

Quá trình phân hủy chất hữu cơ thiếu khí được chia làm 3 giai đoạn:

  1. Các chất hữu cơ cao phân tử.
  2. Tạo các acid.
  3. Tạo thành khí Methane.

Đối với nước thải sinh hoạt, ngoài quá trình phân hủy các hợp chất hữu cơ chúng sẽ diễn ra quá trình nitrat hóa và photphorit để chuyển hóa thành N và P. Quá trình Nitrat hòa được diễn ra như sau: No3- ==> NO2- ==> N2O ==> N2. Quá trình nitrat hóa sẽ chuyển thành khí nito. Quá trình photphorit hóa: Các hợp chất hữu cơ có chứa photpho  sẽ được các vi khuẩn thiếu khí chuyển hòa thành các hợp chất mới không chứa photpho hoặc các hợp chất có chứa photpho nhưng ở dạng dễ phân hủy đối với vi sinh hiếu khí.

Bể vi sinh hiếu khí số1 và số 2.

Bể vi sinh hiếu khí là đơn vị xử lý đặt phía sau bể vi sinh thiếu khí. Phương pháp sử dụng vi sinh hiếu khí để khử nitrat được ứng dụng để xử lý các chất hữu cơ hoặc vô cơ hòa tan trong nước thải như: H2S, NH3,NH4, Photpho,nito… dựa trên các tính chất hoạt động của các chủng loại vi sinh vật, các chủng vi sinh vật sẽ sử dụng các chất ô nhiễm làm thức ăn để phát triển.

Trong bể vi sinh hiếu khí sẽ được sử dụng vật liệu mang vi sinh, vật liệu mang vi sinh có diện tích bề mặt lớn mục địch là làm nơi cứ trú cho các vi sinh vật hoạt động. Trong các hệ thống xử lý nước thải sinh hoạt, lớp vật liệu mang vi sinh là cực kỳ quan trọng, bởi chúng làm giảm diện tích xây dựng cho hệ thống xử lý cực lớn, mà chất lượng nước sau xử lý luôn đạt chuẩn.

Quá trình phân hủy các hợp chất hữu cơ nhờ vi sinh vật hiếu khí được gọi là quá trình ô xy hóa sinh học. Để thực hiện quá trình này, các chất hữu cơ hòa tan sẽ được phân tán nhỏ và đi vào các nhân tế bào vi sinh theo ba giai đoạn:

  1. Chuyển các chất ô nhiễm từ pha lỏng tới bề mặt tế bào vi sinh vật.
  2. Khuếch tán từ bề mặt tế bào qua màng bán thấm do sự chênh lệch nồng độ bên trông và ngòai tế bào.
  3. Chuyển hóa các chất trong tế bào vi sinh vật, sản sinh năng lượng và tổng hợp tế bào mới.

Tốc độ quá trình ô xy hóa sinh học phụ thuộc vào nồng độ chất hữu cơ, hàm lượng các tạp chất và mức độ ổn định của lưu lượng nước thải mới được cấp vào. Ở mỗi điều kiện xử lý nhất định, các yếu tố chính ảnh hưởng đến tốc độ phản ứng sinh hóa là chế độ thủy động, hàm lượng ô xy trong nước thải, nhiệt độ, PH.

Quá trình xử lý sinh học hiếu khí gồm ba giải đoạn chính sau:

  1. Ô xy hóa chất hữu cơ: 
  2. Quá trình tổng hợp tế bào mới: 
  3. Quá trình phân hủy nội bào:

Các quá trình xử lý sinh học bằng phương pháp hiếu khí có thể sảy ra trong tự nhiên hoặc nhân tạo. Trong các hệ thống xử lý nhân tạo, người ta tạo ra môi trường lý tưởng nhất cho các vi sinh vật hoạt động.

Bể lắng cặn và khử trùng.

Nước thải sau khi đi qua bể vi sinh hiếu khí sẽ được dẫn theo đường ống vào ống lắng trung tâm, ở đây dòng nước sẽ được dẫn theo ống lắng đi xuống đáy bể, cách đáy bể 1m sẽ được phân tán đều trên diện tích bể lắng theo nón lắng. Lượng cặn bẩn có kích thước lớn sẽ chìm xuống dưới đáy bể lắng, ở dưới đáy bể sẽ được lắp đặt máy bơm chìm, máy bơm có chức năng hút lượng bùn lắng đưa về bể chứa bùn và tuần hoàn một phần về bể vi sinh thiếu khí.

Lượng nước trong sau khi lắng sẽ được thu trên mặt bể lắng thông quá máng thu nước rồi dẫn sang bể khử trùng. Ở bể khử trùng được cung cấp hóa chất clo giúp tiêu diệt các loại vi khuẩn có trong nước thải trước khi xả ra môi trường.

Ưu điểm của hệ thống AOOC.

  • Chi phí đầu tư hệ thống thấp.
  • Vận hành đơn giản.
  • Ít cần bảo trì, bảo dưỡng thiết bị.
  • Tiêu tốn ít điện năng hơn các công nghệ khác.
  • Chi phí cho bảo trì, bảo dưỡng thiết bị rất thấp.
  • Xử lý cực hiệu quả COD, BOD và tổng N.

Nhược điểm của hệ thống AOOC.

  • Tồn nhiều diện tích xây dựng.
  • Cần sử dụng điện năng trong quá trình vận hành.
  • Cần pha hóa chất định kỳ.

5.Đánh giá chung.

Từ những ưu và nhược điểm của các hệ thống xử lý nước thải nêu trên ta thấy công nghệ xử lý nước thải AOOC được coi là giải pháp hiệu quả nhất, quá trình vận hành đơn giản nhất và điều quan trọng nhất là chất lượng nước thải sau xử lý cực kỳ ổn định. Qua rất nhiều các công trình do ADC Việt Nam ứng dụng công nghệ AOOC các chỉ số xét nghiệm cực tốt so với các công nghệ khác.

Mọi thông tin xin liên hệ

Công Ty TNHH Công Nghệ Môi Trường ADC Việt Nam

Địa chỉ: Số 16 Ngõ 295 Yên Duyên - Yên Sở - Hoàng Mai- Hà Nội.

Hotline: 033 337 5696

Website: Loccongnghiep.vn

Cảm ơn quý khách đã ghé thăm website công ty chúng tôi.

Trân trọng.

 

Cách tính toán thời gian lưu trong bể vi sinh thiếu khí

Được đăng: Thứ ba, 16 Tháng 9 2025 03:20

 

Thời gian lưu trong bể vi sinh thiếu khí ( Bể vi sinh kỵ khí hay bể anoxic) được rất nhiều bạn đọc tìm hiệu, nhất là các bạn đang học ngành môi trường muốn tìm hiểu về công thức tính toán thời gian lưu trong bể vi sinh hiếu khí. Thực ra trong công nghệ xử lý nước thải thời gian lưu trong bể vi sinh thiếu khí rất khó để tính toán, bởi cái này phụ thuộc vào lưu lượng xử lý, hàm lượng COD, hàm lượng BOD, tổng P, Tổng N... những thành phần này sẽ quyết định đến thời gian lưu của bể thiếu khí. Còn nếu theo kinh nghiệm lâu năm của chúng tôi khi nuôi cấy vi sinh thì thời gian lưu trong bể vi sinh thiếu khí từ 5 – 8 giờ là thời gian lưu hiệu quả cao nhất, bởi thời gian lưu còn cân nhắc đến nhiệt độ ngoài trời dưới 15oC cần thời gian lưu ít nhất 8 giờ còn nếu nhiệt độ ngoài trời trên 25oC thời gian lưu trong bể thiếu khí cần 5,5 giờ là xử lý được đối với nước thải sinh hoạt. Để các bạn đọc hiểu hơn chúng tôi xin gửi tới quý bạn bài viết giới thiệu về tính toán thời gian lưu trong bể thiếu khí đối với nguồn nước thải sinh hoạt.

Hiện nay có rất nhiều bài đọc trên mạng nói rằng thời gian lưu trong bể vi sinh thiếu khí từ 2 - 3 giờ là cực khó đáp ứng chất lượng nước ra theo QC 4: 2008 cột B, Vì đây chỉ là những đánh giá không có căn cứ, chủ yếu tham khảo tài liệu mà người viết bài chưa trải qua vận hành thử nghiệm, vận hành lâu dài nhiều hệ thống xử lý nước thải sinh hoạt khác nhau, chính vì vậy hiện nay có rất nhiều những hệ thống thiết kế bể vi sinh thiếu khí thời gian lưu từ 2 - 4 giờ, chính vì vậy chất lượng nước sạch sau xử lý không đảm bảo, vì với thời gian từ 2 - 3 giờ không đủ để cho các vi sinh vật phân hủy, ngoài ra với thời gian lưu thấp vậy làm vận tốc dòng nước tăng cao, làm giảm hiệu xuất xử lý của nước thải xuống rất nhiều. Trong quá trình thiết kế bạn phải tính toán đến tải trọng mất ổn định, nhiệt độ thay đổi giữa mùa hè và mùa đông, vì vậy nên thao khảo các chuyên gia về lĩnh vực xử lý nước thải.

Tham khảo thêm.

1.Những lưu ý khi tính toán thời gian lưu bể thiếu khí.

  • Xác định được nồng độ ô nhiễm đầu vào các chỉ số COD, BOD, Tổng N, Tổng P và các chất hoạt động bề mặt.
  • Xác định được lưu lượng xử lý bao nhiêu m3/ngày, rồi chia cho 24 giờ để xác định được lưu lượng xử lý theo giờ.
  • Xác định dung tích bể xử lý vi sinh thiếu khí, khi tính toán dung tích bể bạn cần bỏ đi phần lưu không, phần đáy lắng bùn, phần vát góc không hiệu dụng. Như bể hiếu khí diện tích sử dụng có thể đạt 80% nhưng riêng bể vi sinh hiếu khí khi khuấy trộn bằng máy khuấy chìm hiệu xuất hiệu dụng chỉ chiếm 60 – 65% thể tích bể.

2.Các lưu ý khi tính toán thời gian lưu trong bể vi sinh thiếu khí.

Công thức tính thể tích bể vi sinh thiếu khí (bể anoxic) chủ yếu dựa vào lưu lượng nước thải và thời gian lưu nước (V = Q × T), với V là thể tích bể (m³), Q là lưu lượng nước thải (m³/ngày), và T là thời gian lưu nước trong bể. Ngoài ra, cần xem xét các yếu tố khác như nồng độ bùn hoạt tính (X), tốc độ khử nitơ (N2), tỷ lệ dinh dưỡng (C:N:P), hệ số an toàn (a), và hiệu suất xử lý mong muốn để tính toán kích thước bể chính xác hơn. 

Các bước tính toán chung:

  1. Xác định lưu lượng nước thải (Q):Đây là lượng nước thải đi vào hệ thống xử lý trong một ngày (Q = m³/ngày). 
  2. Xác định thời gian lưu nước trong bể (T):Thời gian lưu nước (hay thời gian hoàn thành chức năng, HRT - Hydraulic Retention Time) trong bể thiếu khí thường được tính bằng giờ hoặc ngày. 
  3. Tính thể tích bể (V):Sử dụng công thức cơ bản: V = Q × T. 
  • V:Thể tích bể thiếu khí (m³)
  • Q:Lưu lượng nước thải trung bình (m³/ngày)
  • T:Thời gian lưu nước (ngày hoặc giờ, tùy theo đơn vị của Q). 

Các yếu tố cần xem xét bổ sung như:

  • Nồng độ bùn hoạt tính (X):Ảnh hưởng đến khả năng khử nitơ, cần tính toán sao cho đạt hiệu quả mong muốn. 
  • Tỷ lệ C:N:P ( 100:5:1):Cung cấp đủ dinh dưỡng cho vi sinh vật hoạt động tối ưu là rất quan trọng. 
  • Hệ số an toàn (a):Thường nhân thêm một hệ số an toàn (ví dụ: 1.2 - 1.5) để bù trừ cho các biến động và đảm bảo hiệu suất xử lý. Như ADC Việt Nam thiết kế hệ số an toàn là 1.5 đây được coi là hệ số an toàn bởi chênh lệch nhiệt độ giữa mùa hè và mùa đông ở miền Bắc nước ta rất cao.
  • Hiệu suất khử nitơ:Cần đánh giá tốc độ khử nitơ để đảm bảo bể xử lý đủ lượng nitrat đầu ra. 

 

3.Tính toán dung tích bể vi sinh thiếu khí.

Tính toán bể thiếu khí.

Chú ý:  Cách tính toán trên do ADC Việt Nam vận hành thực tế ở nhiều công trình khác nhau, tài liệu thuộc về ADC Việt Nam. Chúng tôi chia sẻ cách tính toán để các bạn thiết kế có được cơ sở để thiết kế hệ thống xử lý nước thải vận hành ổn định lâu dài, giúp bảo vệ môi trường.Việt Nam ta ngày cành sạch đẹp.

Lưu lượng xử lý 50m3/ngày đêm.

COD đầu vào: 180mg/l

BOD đầu vào: 115 mg/l

Tổng N đầu vào: 80m3/l

Chú ý: Thông số trên là cơ bản còn rất nhiều nguồn nước thải sinh hoạt có chỉ số cao hơn nhiều.

Bể vi sinh thiếu khí có khả năng làm giảm COD và BOD từ 70 - 90%. Ta chọn 80% là hệ số thông thường ở bể thiếu khí.

COD = 180 x 80% = 144 ==> 180 – 144 = 36.

BOD = 115 x 80% = 92 ==> 115 – 92 = 23.

Tổng N = 80 x80% = 64 ==> 80 – 64 = 14

Dung tích bể xử lý được tính:

Lượng COD cần khử trong 1 ngày đêm.

G = Q . ( COD vào - COD ra ) : 1000 = 50 . ( 180 - 144 ) : 1000 = 1,8kg/ngày

Lượng BOD cần khử trong 1 ngày.

G = Q . ( BOD vào - BOD ra ) : 1000 = 50 . ( 115- 92 ) : 1000 = 1,15kg/ngày

Lượng Tổng N cần khử trong 1 ngày.

G = Q . ( N vào - N ra ) : 1000 = 50 . ( 80 - 64 ) : 1000 = 0,8kg/ngày

Vậy ta có: 1,8 + 1,15 + 0,8 = 3,75

Tải trọng xử lý của COD, BOD và tổng N trong nước thải sinh hoạt từ 0,4 – 0,7 kg/giờ, ta chọn A = 0,5.

Thể tích phần xử lý bể thiếu khí là: V = 3,75 . 0,5 = 7,5m3.

Vậy ta cần nhân với hệ số an toàn là 1.5.

  • 7,5 x 1,5 = 11,25m3 bể hiệu dụng cần có để sử dụng cho bể vi sinh thiếu khí.

Từ thông số trên  ta sẽ lựa chọn bể thiếu khí có kích thước sau:

Tên thông số

Ký hiệu

Đơn vị tính

Giá trị

Chiều cao bể

H

M

3

Chiều dài bể

L

M

3

Chiều rộng bể

B

M

2,2

 

Tổng dung tích của bể thiếu khí là:3 x 3 x 2,2 = 19,8m3.

Ta sử dụng 60% thể tích bể là phần hiệu dụng ta có: 19,8 x 60% = 111,88m3 bể hiệu dụng.

Vì sao lại sử dụng 60% thể tích bể vì dung tích bể thiếu khí ta cần trừ đi.

  • Trừ đi phần lưu không 20% trên mặt bể.
  • Trừ đi 10% hiệu xuất kém đáy bể bị lắng bùn.
  • Trừ đi 10% hiệu xuất kém của các góc chết.

Vậy với lưu lượng 50m3/ngày đêm ta cần có 11,25 bể hiệu dụng. Với lưu lượng 50m3 : 24 giờ ta có lưu lượng xử lý 2,1m3/giờ.

Với lưu lượng 2,1m3/giờ ta cần bể hiệu dụng tối thiểu 11,25m3, tương ứng với 5,2 giờ lưu. Trừ đi phần lưu không, phần không hiệu dụng bể này cần có dung tích từ 18 – 22m3 sẽ đáp ứng yêu cầu xử lý. Còn tùy thuộc vào tính chất nguồn nước thải sinh hoạt khác nhau sẽ có chỉ số khác nhau, chính vì vậy cần căn cứ vào tính chất nước thải đầu vào để đưa ra thông số phù hợp.

Chú ý: Trong bể vi sinh thiếu khí cần khuấy trộn liên tục, khi máy khuấy chìm hoạt động trong bể có rất nhiều điểm chết, chính vì vậy lấy 60% thể tích hiệu dụng là phù hợp, trong 1 vài trường hợp cần lấy 50% hiệu dụng của bể vi sinh thiếu khí. Nghĩa là bể 100m3 thì hiệu dụng của bể chỉ được 60m3.

Ở trên là phương pháp tính toán cơ bản bể vi sinh thiếu khí, khi các bạn áp dụng theo công thức trên tính toán cho xử lý nước thải, các chất xử lý như tổng N, COD, BOD sau xử lý rất ổn định. Sau thời gian dài chúng tôi thiết kế hệ thống xử lý, vận hành hệ thống thực tế thì các hệ thống thì đối với bể vi sinh thiếu khí có thời gian lưu trong bể từ 6 – 7 giờ nước đáp ứng QC 14: 2008 cột B, còn nếu dạt cột A thời gian lưu từ 8 – 9 giờ là có xử lý hiệu quả 98% các nguồn nước thải sinh hoạt ở Miền Bắc Việt Nam.

Mọi thông tin xin liên hệ

Công Ty TNHH Công Nghệ Môi Trường ADC Việt Nam

Địa chỉ: Số 16 Ngõ 295 Yên Duyên - Yên Sở - Hoàng Mai- Hà Nội.

Hotline: 033 337 5696

Website: Loccongnghiep.vn

Cảm ơn quý khách đã ghé thăm website công ty chúng tôi.

Trân trọng.

 

 

Cách xử lý tình trạng mất cân bằng dinh dưỡng trong xử lý nước thải

Được đăng: Thứ hai, 15 Tháng 9 2025 04:30

Trong công nghệ xử lý nước thải việc xử lý mất cân bằng dinh dưỡng sẽ giúp quá trình vận hành được hiệu quả hơn, quá trình vận hành sẽ giúp cho các vi sinh vật có đủ dinh dưỡng để phân hủy các tạp chất có trong nguồn nước thải. Việc cân bằng dinh dưỡng giữa tổng C: N:P ( 100:5:1) được coi là nồng độ hữu hiệu cho nhiều nguồn khác nhau, tuy nhiên trong nhiều nguồn nước thải các nồng độ này thường không ổn định, chính vì vậy việc cân đối dinh dưỡng là việc làm rất cần thiết.

Tham khảo thêm.

1.Kiểm tra nồng độ dinh dưỡng thực tế có trong nước thải.

Trước khi quá trình cân bằng dinh dưỡng thì việc kiểm tra các nồng độ dinh dưỡng thực tế có trong nước thải là bước đầu tiên cần tiến hành, bởi đây là mức đo để tính toán nồng độ chất dinh dưỡng có trong nước thải. Tùy thuộc vào từng nguồn nước thải khác nhau, chúng ta sẽ có các xét nghiệm khác nhau, ở bài viết này chúng tôi chỉ giới thiệu đến quý bạn đọc xét nghiệm những thông số cơ bản.

  • Kiểm tra nồng độ BOD nhằm tính toán được hàm lượng các bon có trong nguồn nước thải. Việc tính toán được nồng độ các bon sẽ giúp cho quá trình cung cấp nồng độ cacbon thêm là bao nhiêu sẽ được cân đo sao cho phù hợp.
  • Kiẻm tra hàm lượng tổng nito để giúp quá trình chuyển hóa của vi sinh vật không bị ức chế.
  • Kiểm tra nồng độ phospho để có được nồng độ Cacbon và tổng N được cân bằng hiệu quả.

Trong thực tế khi bạn đi vận hành hệ thống xử lý nước thải, để các chỉ số như 100:5:1 ( BOD:N:P) gần như rất khó có thể theo những chỉ số trên, vì vậy khi vận hành thực tế chúng ta cần đưa ra thông số gần khớp với thông số trên để quá trình vận hành được hiệu quả.

2.Những tình trạng sảy ra khi mất cân bằng dinh dưỡng.

  • Vi sinh bị chết hàng loạt và chất lượng nước sau quá trình vi sinh không trong.
  • Khi dinh dưỡng mất cân bằng lượng bùn hoạt tính sẽ rất yếu, dễ bị phá vỡ ảnh hưởng nghiêm trọng đến quá trình lắng cặn.
  • Hiệu quả xử lý COD, BOD giảm bất thường trong thời gian ngắn.
  • Trên mặt bể vi sinh xuất hiện nhiều bọt trắng, bọt nâu nổi lên bề mặt bể.
  • Bùn ở bể hiếu khí bị trôi ra ngoài nhiều.
  • Khi ngửi thử nươc sau xử lý có mùi tanh khó chịu do vi khuẩn chết gây nên.

3.Cách xử lý khi dinh dưỡng mất cân bằng.

  • Xét nghiệm xong để tiến hành so sánh các chỉ số giữa COD, BOD, Tổng N và tổng P.
  • Sử dụng hóa chất để cân bằng dinh dưỡng trong nước thải. Thiếu cacbon cần cung cấp các loại hóa chất như mật gỉ đường, các chất dinh dưỡng giàu cacbon. Nếu thiếu nito cầ bổ sung ure. Thiếu photpho bỏ sung Na2Po4. Nhìn chung việc cung cấp hóa chất gì cần vận hành thực tế, việc châm hóa chất sẽ giúp vi sinh vật thích ứng nhanh và hoạt động ổn định lại.
  • Cân bằng pH trong nước sẽ giúp vi sinh vật hoạt động ổn định pH cho vi sinh hoạt động ổn định từ 7 – 8.

4.Hướng dẫn cách nuôi cấy vi sinh để khởi động lại hệ thống.

Trong công nghệ xử lý nước thải, việc khởi chạy lại hệ thống giúp cho việc vi sinh có lại được chu kỳ làm việc mới, ngoài ra việc khởi chạy lại hệ thống giúp loại bỏ được lượng bùn chết tích trữ ở trong các bể xử lý.

Cách tiến hành.

Cắt toàn bộ lượng nước thải cấp vào hệ thống.

Bể điều hòa:

Bơm cạn hết nước thải ở bể điều hòa, kiểm tra các đĩa khí dưới đáy bể có bị hỏng không? Nếu hỏng cần thay thế hoặc lắp đặt lại. Cần chạy máy khí để kiểm tra xem có đĩa khí nào bị hỏng, bị tắc không.

Kiểm tra phao báo cạn, tính trạng hoạt động của máy bơm chìm.

 Vệ sinh sạch bể điều hòa bằng nước sạch, loại bỏ rác thải, cặn bẩn có trong  bể điều hòa.

Bể vi sinh thiếu khí.

Hút cạn 60 - 80% lượng nước có trong bể kỵ khí, kiểm tra lại máy khuấy trộn đặt trong bể, xem tình trạng hoạt động của các máy móc. Kiểm tra thanh định vị có bị hỏng, bị rung lắc hay không.

Chú ý: Khi xuống bể kiểm tra cần sử dụng quạt để quạt khí tươi vào, tránh hiện tượng bị ngạt khí.

Sử dụng máy thổi khí sục khí vào trong bể kỵ khí nhằm sới tung lượng bùn chết nằm dưới đáy và 4 góc của bể kỵ khí. Dùng nước sạch không chứa clo bơm từ từ vào được tầm 40% thể tích bể dùng khí để khuấy trộn từ 2 – 4 giờ nhằm khuấy trộn đồng đều lượng bùn trong bể kỵ khí.

 Nếu kiểm tra thấy bùn quá đặc, quá đen cần bơm bỏ đi 1 phần. Nếu bùn vẫn tơi, xốp thì cho máy khuấy trộn chạy 12 – 24 giờ liên tục để bùn phân tán đều.

Sau đó sử dụng lượng bùn ở bể hiếu khí bơm ngược trở lại bể kỵ khí để tận dụng lượng vi sinh đã có trong bùn hoạt tính hiếu khí để nuôi cấy lại. Bơm lượng nước từ 40 – 65% thể tích bể.

Sử dụng 1kg mật gỉ đường, hòa trộn với 100 lít nước sạch không có clo, sục khí 1 – 2 giờ cho tan hoàn toàn mật gỉ đường vào nước. Hòa trộn 0,5Kg vi sinh kỵ khí vào mật rỉ đường sục khí 12 – 24 giờ rồi đổ lượng vi sinh này vào bể kỵ khí để tăng cường mật độ vi sinh.

Bể v i sinh hiếu khí.

Sử dụng máy bơm chìm hút bỏ 90% lượng nước có trong bể hiếu khí. Bơm lượng nước này sang bể lắng, để lắng bùn hoạt tính về bể lắng, sau khi vệ sinh xong còn có 1 phần bùn hoạt tính phải quay lại hệ nuôi cấy.

Chú ý: Khi xuống bể kiểm tra cần sử dụng quạt để quạt khí tươi vào, tránh hiện tượng bị ngạt khí.

Sau khi hút bỏ 90% lượng nước trong bể cần kiểm tra các đĩa phân phối khí đặt dưới đáy bể. Kiểm tra xem có đĩa nào bị hỏng không cần thay thế, nếu bị tắc cần tháo ra lấy nước sạch để thổi sạch đĩa khí rồi lắp lại. Kiểm tra hệ thống đĩa khí có bị lỏng không, nếu lỏng cần phải cố định lại đĩa khí.

Sử dụng nước sạch không có chứa clo phun vào lớp vật liệu mang vi sinh, giúp đẩy bớt lượng bùn có trong vật liệu ra ngoài rồi bơm hút xả bỏ lượng bùn ra ngoài bể lắng hoặc vào bể chứa rồi sau cung cấp lại cho hệ thống bể hiếu khí.

Sau khi vệ sinh xong cần bơm nước thải vào hệ thống, nước thải từ bể kỵ khí sang. Sau khi lấy được 40 -50% lượng nước trong bể. Lấy lượng bùn lắng ở bể lắng lúc trước bơm ra bơm ngược trở lại bể hiếu khí cần sục khí 12 – 24 giờ, sau đó cung cấp thêm vi sinh mới vào bể hiếu khí

Sử dụng 1kg mật gỉ đường, hòa trộn với 100 lít nước sạch không có clo, sục khí 1 – 2 giờ cho tan hoàn toàn mật gỉ đường vào nước. Hòa trộn 02Kg vi sinh hiếu khí vào mật rỉ đường sục khí 12 – 24 giờ rồi đổ lượng vi sinh này vào bể kỵ khí để tăng cường mật độ vi sinh.

Sau khi đã tiến hành xong cần sục khí hệ thống từ 12 – 24 giờ, rồi bắt đầu cung cấp nước thải vào hệ thống hoạt động.

Vệ sinh bể lắng bùn.

Sử dụng máy bơm chìm hút toàn bỏ nước thải có trong bể về bể điều hòa, Sử dụng nước sạch rửa sạch toàn bộ lượng bùn có trong bể lắng.

  1. Đánh giá quá trình nuôi cấy lại vi sinh.

Sau quá trình khởi động lại hệ thống xử lý tầm 2 - 3ngày cần đánh giá lại quy trình nuôi cấy lại vi sinh có vấn đề gì không?

  • Kiểm tra nồng độ DO trong bể hiếu khí gia động từ 3 – 5mg/l.
  • Kiểm tra nồng độ MLSS ( cặn lơ lửng ) giao động từ 1500 – 4500mg/l tùy thuộc vào nước thải.
  • Kiểm tra khả năng lắng SV 30, lượng bùn từ 15 – 35% là đáp ứng được yêu cầu.
  • Quan sát bằng cảm quan về màu đặc trưng của bùn.
  • Kiểm tra xem có nhiều bọt nổi ở bể hiếu khí hay không.
  • Kiểm tra nồng độ COD và BOD trong bể lắng.

Sau thời gian từ 10 – 20 ngày cần kiểm tra tổng thể và đánh giá lại khả năng thích nghi của hệ thông. Từ 25 – 40 ngày toàn bộ vi sinh sẽ thích nghi lại và xử lý hiệu quả nguồn nước.

Mọi thông tin xin liên hệ

Công Ty TNHH Công Nghệ Môi Trường ADC Việt Nam

Địa chỉ: Số 16 Ngõ 295 Yên Duyên - Yên Sở - Hoàng Mai- Hà Nội.

Hotline: 033 337 5696

Website: Loccongnghiep.vn

Cảm ơn quý khách đã ghé thăm website công ty chúng tôi. 

//