Hệ thống xử lý nước thải sinh hoạt có chức năng loại bỏ các tạp chất có trong nguồn nước thải sinh hoạt. Trong công nghệ xử lý nước thải sinh hoạt, việc lựa chọn đúng công nghệ xử lý nước thải là điều vô cùng quan trọng, bởi vì công nghệ sẽ quyết định quá trình vận hành và xử lý nước thải được hiệu quả nhất mà có giá thành đầu tư và vận hành hệ thống nhỏ nhất. Nắm được những nhu cầu đó ADC Việt Nam đã luôn nghiên cứu và tìm hiểu các giải pháp xử lý nước thải được hiệu quả cao nhất, giúp cho chủ đầu tư có được hệ thống xử lý vận hành ổn định.
- ==> Hệ thống xử lý nước thải sinh hoạt
- ==> Thiết bị làm mềm nước.
- ==> Thiết bị lọc nước máy.
- ==> Thiết bị lọc nước giếng khoan.
- ==> Thiết bị lọc nước sông
Đặc điểm của nước thải sinh hoạt.

Nước thải sinh hoạt được phát sinh từ 03 nguồn chính bao gồm:
- Nguồn nước thải phát sinh từ khu vệ sinh.
- Nguồn nước thải phát sinh từ nhà bếp.
- Nguồn nước thải đến từ quá trình vệ sinh, nước thải giặt....
Nguồn nước thải sinh hoạt phát sinh từ khu vệ sinh là nguồn nước thải chứa nhiều tạp chất nhất, bởi nguồn thải này chứa nhiều cặn lơ lửng, chất hữu cơ như COD và BOD đặc biệt là nguồn thải này có chứa hàm lượng NH3, NH4, NO2, NO3, P... khá cao.
Nguồn nước thải phát sinh từ nhà bếp chủ yếu là các chất hoạt động bề mặt, chất hữu cơ, và các chất tẩy rửa. Đây là nguồn nước thải ô nhiễm không cao, nhưng các chỉ số như COD và BOD lại khó xử lý hơn các các chất hữu cơ từ nhà vệ sinh, do nguồn này là các chất hữu cơ dạng trơ khó phân hủy.
Nguồn nước thảu từ nước thải giặt, quá trình vệ sinh nhà các chỉ số chủ yếu từ các chất hoạt động bề mặt đến từ các loại nước giặt, nước xả.
Giới thiệu về các công nghệ xử lý nước thải sinh hoạt.
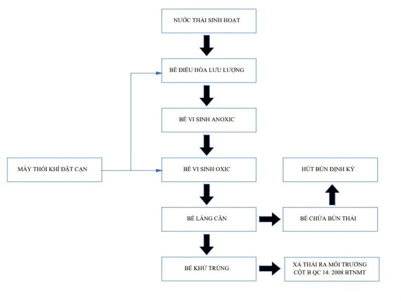
Công nghệ AO.

Công nghệ AO là từ viết tắt của Anoxic thiếu khí và Oxic hiếu khí, đây là công nghệ xử lý nước thải cũ hiện nay những công nghệ này ít khi được áp dụng, do quá trình xử lý nước thải cần yêu cầu kỹ thuật vận hành khá khó, chất lượng nước thải sau xử lý thường không đáp ứng được yêu cầu kỹ thuật về chất lượng nước thải sau xử lý, chính vì vậy công nghệ này hiện nay rất ít đơn vị sử dụng.
Ưu điểm công nghệ AO trong xử lý nước thải sinh hoạt.
- Chi phí đầu tư ban đầu khá thấp.
- Xử lý hiệu quả hàm lượng BOD có trong nước thải.
- Chi phí bảo dưỡng, bảo trì thấp.
Nhược điểm công nghệ AO trong xử lý nước thải sinh hoạt.
- Quá trình xử lý P kém.
- Quá trình vận hành phát sinh mùi nhiều hơn các công nghệ khác.
- Quá trình xử lý chất hữu có COD kém.
- Quá trình xử lý amoni kém hiệu quả.
- Quá trình vận hành hệ thống rất khó, yêu cầu kỹ thuật vận hành có trình độ cao.
- Chất lượng nước thải sau xử lý biến động cao.
Đánh giá chung.
Hiện nay công nghệ AO gần như không được áp dụng ở Việt Nam do quy chuẩn 14: 2008 BTNMT cột A có những chỉ số về BOD, tổng N khá thấp nên công nghệ này khó có thể đáp ứng được. Chính vì lý do đó công nghệ này hiện giờ không còn được các công ty môi trường tư vấn cho khách nữa, bởi vì quá khó vận hành, chất lượng nước sau xử lý khi nhiệt độ thay đổi cao sẽ không đáp ứng được, nhất là vào mùa đông, nhiệt độ xuống dưới 15oC là quá trình vận hành cực khó khăn.
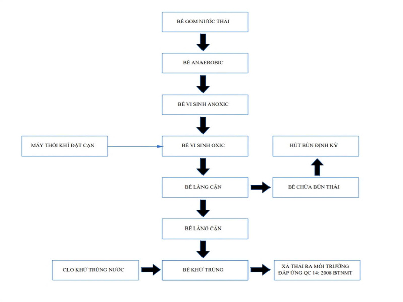
Công Nghệ AAO.

Xử lý nước thải sinh hoạt bằng AAO được nhiều người biết đến từ những năm 2012 đến nay, đây được coi là công nghệ xử lý nước thải có nhiều ưu điểm vượt trội, chình vì vậy được rất nhiều đơn vị lựa chọn để xây dựng. Bên cạnh những ưu điểm thì sau thời gian dài sử dụng công nghệ AAO cũng gặp nhiều bất cấp trong quá trình vận hành hệ thống xử lý. Công nghệ AAO là công nghệ được ứng dụng 3 vùng xử lý riêng biệt gồm anaerobic ( Vi sinh kỵ khí ), Anoxic ( Thiếu khí ) và sinh học hiếu khí oxic.
Ưu điểm công nghệ AAO.
- Lượng bùn thải phát sinh từ quá trình xử lý ít hơn các công nghệ khác.
- Chất lượng nước thải sau xử lý đáp ứng được QC 14: 2008 cột B. Có thể cột A nếu vận hành hoặc thiết kế bể đủ dung tích.
Nhược điểm của công nghệ AAO.
- Diện tích xây dựng khá lớn.
- Chi phí đầu tư xây dựng cao.
- Vận hành rất phức tạp.
- Nguồn thải có sự biến động cao thường xử lý không hiệu quả.
Đánh giá chung.
Xử lý nước thải sinh hoạt bằng công nghệ AAO được coi là phương pháp xử lý nước thải có hiệu quả cao, có thể giảm nồng độ nito và phosphor xuống thấp. Tuy nhiên bên cạnh hiệu quả xử lý khá cao thì cung có rất nhiều những nhược điểm đi cùng, như quá trình vận hành đòi hỏi kỹ thuật vận hành khá cao, lượng bùn tuần hoàn cần phải hiệu chỉnh để thích nghi được với tính chất nước thải đầu vào. Hiện nay công nghệ AAO dần được thay thế bằng các công nghệ khác dựa trên nền tảng AAO để có thể xử lý hữu hiệu các tạp chất có trong nước thải sinh hoạt, việc thay thế này do yêu cầu đặc trưng về các chỉ số về COD, BOD, Tổng N theo QC 14: 2008 BTNMT
Công Nghệ SBR.

Xử lý nước thải bằng công nghệ SBR là công nghệ xử lý nước thải theo từng mẻ, việc này giúp cho chất lượng nước thải sau xử lý khá ổn định. Tuy nhiên yêu cầu người vận hành phải có hiểu biết cao mới có thể vận hành được hệ thống này. Bởi vì được xử lý theo mẻ, chính vì vậy hàm lượng tạp chất đầu vào luôn biến động, việc vận hành hệ thống đòi hỏi kỹ thuật vận hành phải có trình độ rất cao về vi sinh, về hóa học để vận hành ổn định hệ thống.
Ưu điểm công nghệ SBR.
- Chi phí đầu tư ban đầu thấp.
- Chi phí xây dựng thấp.
Nhược điểm công nghệ SBR.
- Vận hành hệ thống rất khó khắn.
- Duy trì lượng vi sinh trong bể hiếu khí khó.
- Yêu cầu kỹ thuật vận hành có chuyên môn tốt.
- Nếu lượng nước dồn về quá nhiều sẽ khiến hệ thống quá tải.
Đánh giá chung.
Công nghệ xử lý nước thải bằng công nghệ SBR được coi là giải pháp khá hiệu quả trong xử lý nước thải công nghiệp nhưng đối với nước thải sinh hoạt thường rất kém hiệu quả do quá trình xử lý tổng N trong nước thải kém do lệch giữa các pha nên quá trình xử lý kém hiệu quả, chính vì vậy trong xử lý nước thải sinh hoạt cực ít khi được sử dụng. Ngoài ra công nghệ SBR còn đòi hỏi sự vận hành cực chuyên nghiệp, đòi hỏi nhân sự vận hành có trình độ cao.
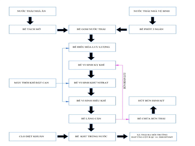
Công Nghệ xử lý nước thải bằng công nghệ sinh học do ADC Việt Nam áp dụng.
Công nghệ sinh học AOOC được ADC Việt Nam áp dụng công nghệ sinh học nhiều bậc giúp quá trình xử lý nước thải sinh hoạt được hiệu quả hơn nhiều các công nghệ khác. Công Nghệ AOOC là công nghệ áp dụng gồm có Anoxic ( Vi sinh thiếu khí ), Oxic 1 ( Vi sinh hiếu khí cấp 1 ), Oxic 2 ( Vi sinh hiếu khí cấp 2 ) và C là nguồn các bon để vi sinh vật có khả năng sinh trưởng và phát triển liên tục và duy trì sự phát triển liên tục. Hiện nay ở Việt Nam đây được coi là công nghệ xử lý nước thải sinh hoạt tiên tiến nhất, điều này giúp cho chất lượng nước thải sau xử lý luôn ổn định đáp ứng được tiêu chuẩn nước thải sinh hoạt cột A Quy Chuẩn 14:2008 BTNMT.

Ưu điểm của công nghệ AOOC.
- Khả năng xử lý hiệu quả các nguồn nước thải sinh hoạt khác nhau.
- Dễ dàng vận hành hệ thống, không yêu cầu kỹ thuật vận hành như các công nghệ khác.
- Lưu lượng xử lý nước thải luôn ổn định, có khả năng xử lý vượt tải.
- Chi phí vận hành thiết bị thấp do tiết kiệm tối đa các loại hóa chất sử dụng.
- Tiêu tốn ít điện năng trong quá trình hoạt động.
- Tiêu tốn ít hóa chất hơn các công nghệ khác.
- Chi phí đầu tư hệ thống thấp.
- Chất lượng nước sau xử lý luôn đạt chuẩn.
- Xử lý hiệu quả các tạp chất ô nhiễm như COD, BOD, tổng N...
Nhược điểm của công nghệ AOOC.
- Tốn nhiều diện tích xây dựng.
- Cần có hệ thống khử trùng nước đầu ra trước khi xả thải.
Đánh giá chung.
Công Nghệ này được ADC Việt Nam nghiên cứu và phát triển căn cứ vào nhiều năm khi đi lắp đặt và vận hành thực tế trong thời gian dài, vì vậy công nghệ có khả năng xử lý hiệu quả mọi nguồn nước thải sinh hoạt. Trông công nghệ xử lý nước thải sinh hoạt bằng công nghệ AOOC có một nhược điểm khá lớn là tốn nhiều diện tích xây dựng hơn các công nghệ khác tầm 10 – 15%, ngoài ra do đây là công nghệ xử lý nước thải bằng công nghệ sinh học vì vậy việc lắp đặt thiết bị khử trùng nước trước khi xả thải là một điểm trừ khá lớn.
Mọi thông tin xin liên hệ
Công Ty TNHH Công Nghệ Môi Trường ADC Việt Nam
Địa chỉ: Số 16 Ngõ 295 Yên Duyên - Yên Sở - Hoàng Mai- Hà Nội.
Hotline: 033 337 5696
Websiet: Loccongnghiep.vn
Cảm ơn quý khách đã ghé thăm website công ty chúng tôi.
Trân trọng.









